lemon-mirror:
Home >> Lexus >> 2002 >> RX 300 FWD >> Repair and Diagnosis >> Brakes >> Traction Control >> Anti-Lock >> System Testing >> Test C: Abs Warning Light Circuit >> Testing Procedure

Testing Procedure

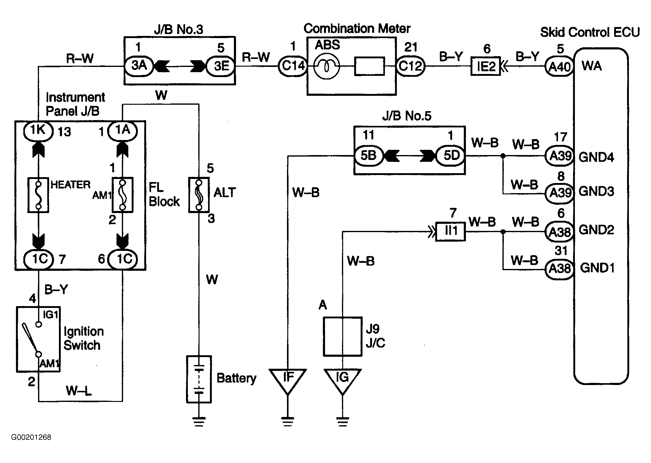
For wiring diagram, see Fig 1. For testing procedure, see Fig 2 and Fig 3 .

Fig 1: Wiring Diagram ABS Warning Light Circuit
G00201268Courtesy of © TOYOTA, LICENSE AGREEMENT TMS1002
Fig 2: Testing Procedure ABS Warning Light Circuit (1 Of 2)
G00201269Courtesy of © TOYOTA, LICENSE AGREEMENT TMS1002
Fig 3: Testing Procedure ABS Warning Light Circuit (2 Of 2)
G00201270Courtesy of © TOYOTA, LICENSE AGREEMENT TMS1002