lemon-mirror:
Home >> Lexus >> 2004 >> LS 430 >> Repair and Diagnosis >> Engine Mechanical >> Starter >> Starting >> Starting System >> System Diagram

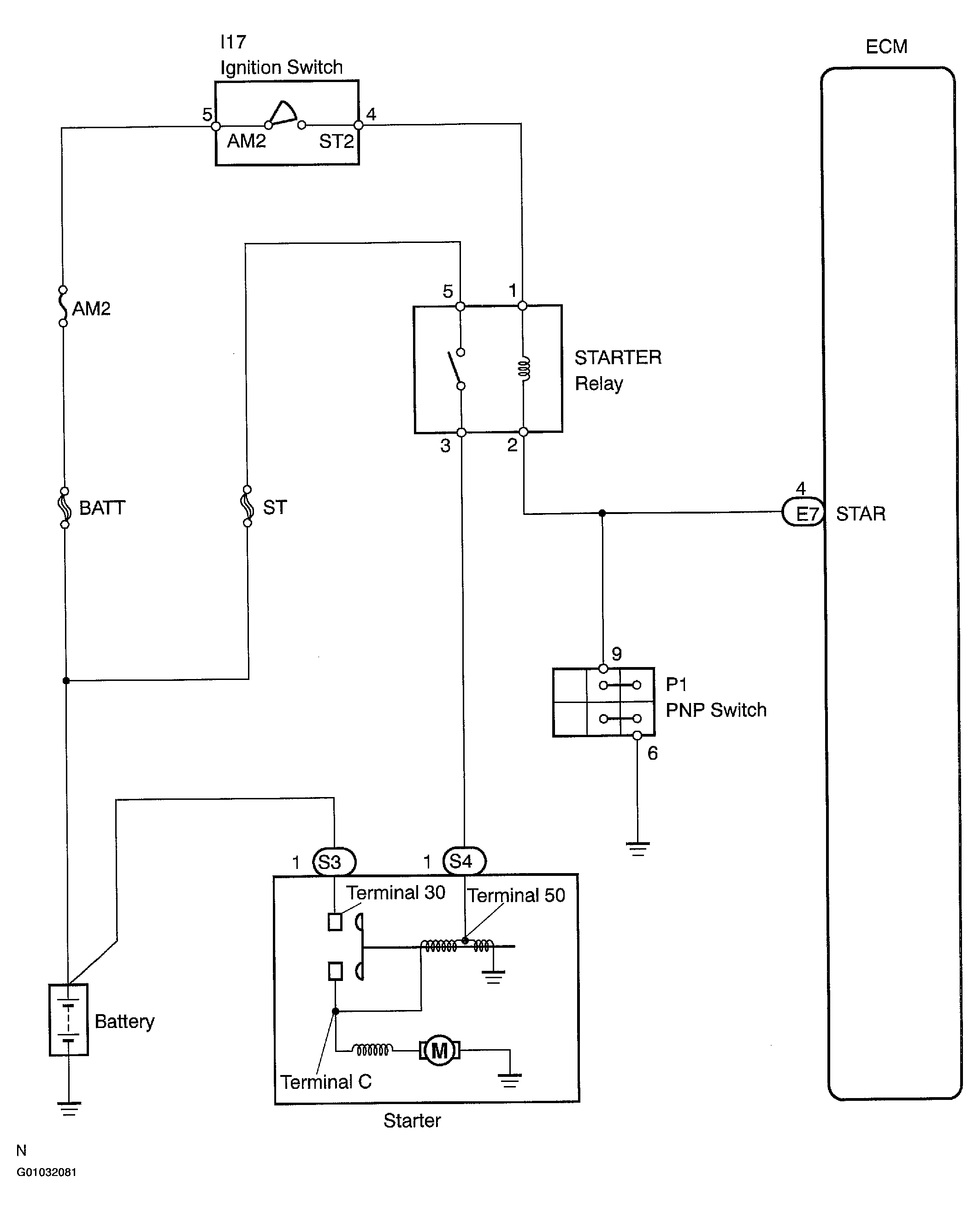
System Diagram

The starting system rotates the starter motor according to the signals from the ignition switch.

Fig 1: Starting System Wiring Diagram
G01032081Courtesy of © TOYOTA, LICENSE AGREEMENT TMS1002