lemon-mirror:
Home >> Lexus >> 2005 >> ES 330 >> Repair and Diagnosis >> Engine Performance >> System >> SFI System - Diagnostics >> ACIS Control Circuit >> Wiring Diagram

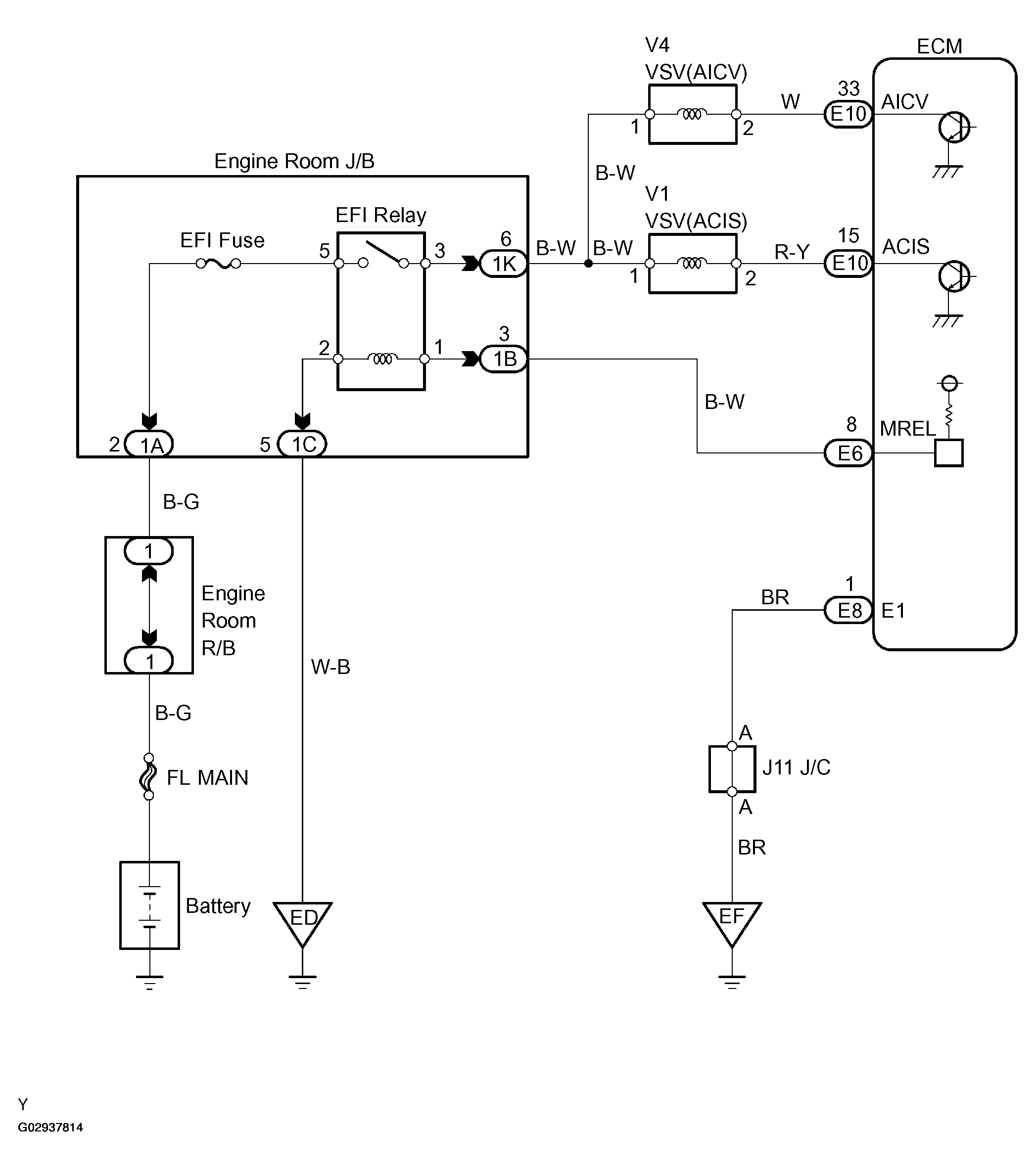
ACIS Control Circuit: Wiring Diagram

Fig 1: Wiring Diagram - ACIS Control Circuit
G02937814Courtesy of © TOYOTA, LICENSE AGREEMENT TMS1002