lemon-mirror:
Home >> Lexus >> 2006 >> GX 470 >> Repair and Diagnosis >> Engine Performance >> System >> SFI System - Diagnostics >> System Diagram

System Diagram

Fig 1: SFI System Diagram (1 Of 3)
G02965949Courtesy of © TOYOTA, LICENSE AGREEMENT TMS1002
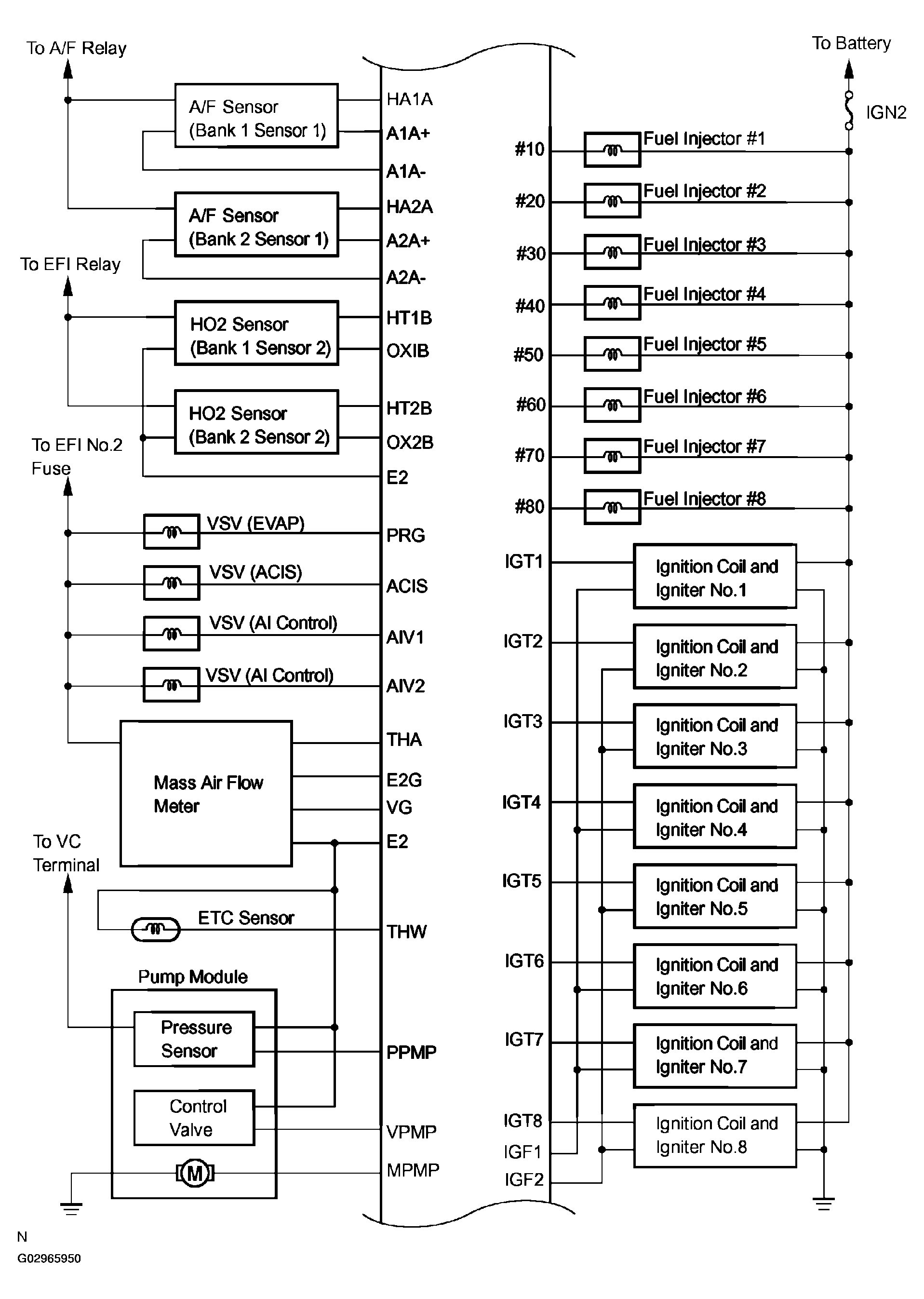
Fig 2: SFI System Diagram (2 Of 3)
G02965950Courtesy of © TOYOTA, LICENSE AGREEMENT TMS1002
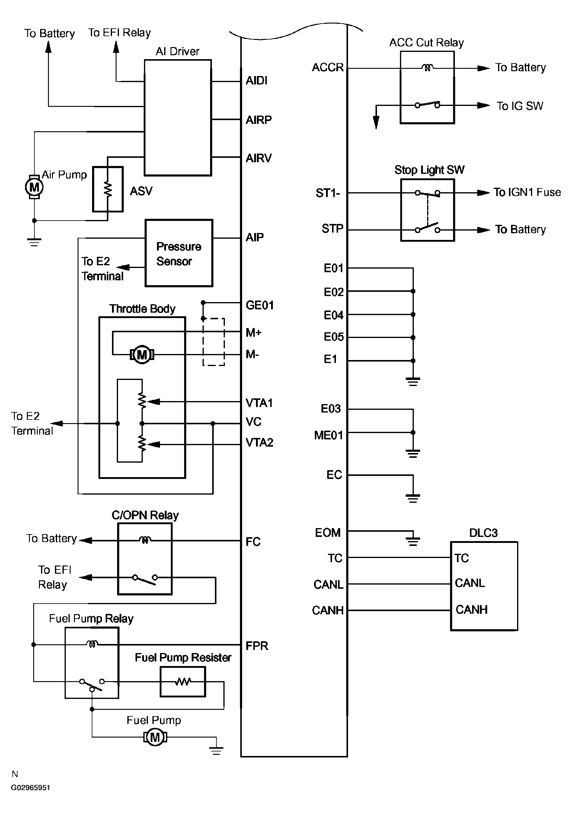
Fig 3: SFI System Diagram (3 Of 3)
G02965951Courtesy of © TOYOTA, LICENSE AGREEMENT TMS1002