lemon-mirror:
Home >> Lexus >> 2006 >> IS 350 >> Repair and Diagnosis >> Electrical >> Body Electrical >> OEM System Circuits >> Multiplex Communication System - CAN >> Notes

Multiplex Communication System - CAN: Notes

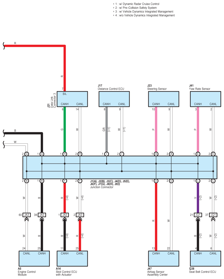
Fig 1: Multiplex Communication System - CAN - Wiring Diagram (1 Of 2)
G08927132Courtesy of © TOYOTA, LICENSE AGREEMENT TMS1002
Fig 2: Multiplex Communication System - CAN - Wiring Diagram (2 Of 2)
G08927133Courtesy of © TOYOTA, LICENSE AGREEMENT TMS1002