lemon-mirror:
Home >> Lexus >> 2007 >> ES 350 >> Repair and Diagnosis >> Body & Frame >> Windows >> Windshield/WINDOWGLASS >> Power Window Control System >> ECU Power Source Circuit >> Wiring Diagram

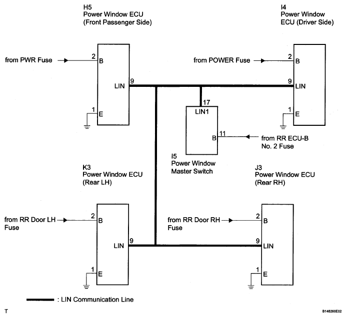
ECU Power Source Circuit: Wiring Diagram

Fig 1: ECU Power Source Circuit - Wiring Diagram
G05253591Courtesy of © TOYOTA, LICENSE AGREEMENT TMS1002