lemon-mirror:
Home >> Lexus >> 2007 >> GS 450h >> Repair and Diagnosis >> Brakes >> Traction Control >> Brake Control >> Electronically Controlled Brake System >> System Description

System Description

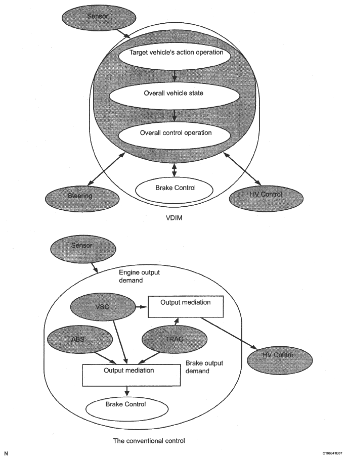
  1. VDIM (Vehicle Dynamics Integrated Management) DESCRIPTION 
    1. This vehicle is equipped with VDIM (Vehicle Dynamics Integrated Management). It is a concept of vehicle motion control that integrates brake control, drive force control and steering control.
    2. Conventional vehicles use a combination of independent functions such as ABS, TR(A)C, VSC, EPS and VGRS. However VDIM integrates these systems to improve "drive, turn and stop", the motion performance of the vehicle in other words.
    3. In conventional vehicles, control starts at the limit of the vehicle. However VDIM exercises control before the limit is reached, creating a smooth vehicle response. This expands the limits of the vehicle, and increases driving pleasure.
      Fig 1: Identifying Vehicle Dynamics Integrated Management
      G05305886Courtesy of © TOYOTA, LICENSE AGREEMENT TMS1002
    4. The VDIM manages all functions, such as the ABS with EBD, brake assist, the TR(A)C, and the VSC. It is operated by the electronically controlled brake system, which regulates brake fluid pressure. The steering cooperative control function is also available. Thus the VDIM is able to perform comprehensive management.
    5. Conventional brake control systems begin to control either the braking or motive force in order to stabilize the vehicle motion when it becomes unstable due to loss of tire traction. In contrast, in order to maintain stable vehicle control, the VDIM commences controlling the brake and steering systems in accordance with changes in balance before the vehicle becomes unstable. As a result, smooth vehicle control is achieved.
    6. Conventional brake control systems manage all related functions, such as the ABS with EBD, brake assist, the TR(A)C and the VSC independently, according to the vehicle dynamics. In contrast, the VDIM provides smooth control by seamlessly integrating all those functions.
  2. Electronically Controlled Brake 2 SYSTEM DESCRIPTION 
    1. The system detects the degree of brake pedal operation with a brake pedal stroke sensor and two master cylinder pressure sensors, and calculates the optimum hydraulic brake force. The hydraulic pressure source is adjusted based on this so that the optimum hydraulic control is independently performed on all four wheels.
    2. Meanwhile, the electronically controlled brake 2 system performs control of the normal brakes, RBS (Regenerative Brake Cooperative Control System), ABS, TR(A)C, VSC and brake assist in accordance with the operations of the driver.
    3. There is a hydraulic backup mechanism that applies master cylinder pressure generated by human power to the wheel cylinder when the brake control stops. In addition, as a fail-safe mechanism, when the brake control is malfunctioning, the system excludes the malfunctioning sections and continues to perform brake control on the normal sections. A power backup unit (brake control power supply) is also used to ensure a stable supply of power to the system.
      Fig 2: Electronically Controlled Brake 2 System - Communication Diagram
      G05305887Courtesy of © TOYOTA, LICENSE AGREEMENT TMS1002
  3. FUNCTION DESCRIPTION 

    HINT:

    The yaw rate sensor and acceleration sensor are combined in a single unit. This unit communicates with the skid control ECU via CAN communication.

    1. ABS (Anti-lock Brake System)

      The ABS helps prevent the wheels from locking when the brakes are applied suddenly and firmly or applied on a slippery surface.

      Fig 3: ABS (Anti-Lock Brake System) - Communication Diagram
      G05305888Courtesy of © TOYOTA, LICENSE AGREEMENT TMS1002
      1. Operation description

        The skid control ECU detects the wheel lock condition by receiving vehicle speed signals from each speed sensor, and sends control signals to the solenoid valve. The solenoid valve avoids wheel lock by controlling the oil pressure of each wheel cylinder.

        The ABS warning light comes on when the ABS system is malfunctioning.

    2. EBD (Electronic Brake Force Distribution)

      The EBD control utilizes the ABS, performing proper brake force distribution between the front and rear wheels in accordance with driving conditions. When braking while cornering, it also controls the brake forces of the right and left wheels, helping to maintain proper vehicle control.

      Fig 4: EBD (Electronic Brake Force Distribution) - Communication Diagram
      G05305889Courtesy of © TOYOTA, LICENSE AGREEMENT TMS1002
      1. Operation description

        The skid control ECU receives the speed signal from each speed sensor to detect the slip condition of the wheels and sends the control signal to the solenoid.

        The solenoid valve controls the oil pressure of each wheel cylinder and splits the control power properly between the front and rear wheels and the right and left wheels.

        The ABS and brake warning lights come on to indicate a malfunction in the EBD system.

    3. BA (Brake Assist)

      The primary purpose of the brake assist system is to provide auxiliary brake force to assist the driver who cannot generate a brake force large enough during emergency braking, thus helping to maximize the vehicle's brake performance.

      Fig 5: BA (Brake Assist) - Communication Diagram
      G05305890Courtesy of © TOYOTA, LICENSE AGREEMENT TMS1002
      1. Operation description

        The skid control ECU receives the brake pedal stroke sensor signal and the oil pressure signal from the master cylinder pressure sensor to determine whether brake assist is necessary or not. If brake assist is deemed necessary, the skid control ECU will send control signals to the solenoid. The solenoid valve then control the pressure applied to each wheel cylinder. The ABS warning light comes on to indicate a malfunction in the BA system.

    4. TR(A)C (Traction Control)

      The TR(A)C system helps prevent the drive wheels from slipping when the driver depresses the accelerator pedal excessively while starting off or accelerating on a slippery surface.

      Fig 6: TR(A)C (Traction Control) - Communication Diagram
      G05305891Courtesy of © TOYOTA, LICENSE AGREEMENT TMS1002
      1. Operation description

        The skid control ECU detects vehicle's slip condition by receiving signals from each speed sensor and HV control ECU via CAN communication. The skid control ECU controls driving torque with the HV control ECU via CAN communication and oil pressure through the solenoid valve.

        The slip indicator light blinks when the system is operating. When there is a malfunction in the TR(A)C system, the brake control warning light and slip indicator light come on and a DTC will appear on the multi-information display. The traction OFF switch stops traction control operation.

    5. VSC (Vehicle Stability Control)

      The VSC system helps prevent the vehicle from slipping sideways as a result of strong front or rear wheel skid during cornering.

      Fig 7: VSC (Vehicle Stability Control) - Communication Diagram
      G05305892Courtesy of © TOYOTA, LICENSE AGREEMENT TMS1002
      1. Operation description

        The skid control ECU determines vehicle condition by receiving signals from the speed sensor, yaw rate and acceleration sensor and steering angle sensor. The skid control ECU controls driving torque with the HV control ECU via CAN communication, and brake fluid pressure with the solenoid valve.

        The slip indicator light blinks and the skid control buzzer sounds when the system is operating. When there is a malfunction in the VSC system, the brake control warning light and slip indicator light come on and a DTC will appear on the multi-information display.

  4. STEERING COOPERATION CONTROL 
    1. The VDIM system effects coordinated control consisting of the electronically controlled brake system, EPS (Electric Power Steering), and VGRS (Variable Gear Ratio Steering). By integrating these preventive safety functions, the VDIM system ensures excellent driving stability and maneuverability of the vehicle.
    2. If the vehicle loses stability due to a slippage, this function effects brake control by applying hydraulic pressure to the wheels. At the same time, the EPS provides steering torque assist control or active steering wheel angle control and the VGRS provides variable gear ratio steering control to facilitate the driver's steering control.
  5. LSD CONTROL 
    1. Sometimes the wheels will spin when accelerating in a turn because the vehicle weight moves to the outside of the turn and it is difficult to transmit drive force to the inside.
    2. The VDIM system detects the turning conditions and the wheel spin, and applies the brakes to the drive wheel on the inside of the turn to restrict wheel spin. This transmits drive force to the wheels on the outside of the turn, so that the driver's intended acceleration is obtained.
  6. HILL-START ASSIST CONTROL 
    1. The hill-start assist control detects the sliding of the vehicle. It automatically increases the brake hydraulic pressure for the four wheels in order to reduce the reversing speed of the vehicle.
    2. The vehicle tends to slide backward when the driver moves his foot from the brake pedal to the accelerator pedal when trying to start on a steep or slippery uphill. This function is effective in this kind of situation in which starting is difficult.
  7. DYNAMIC RADAR CRUISE CONTROL 
    1. When a greater deceleration than usual is required while driving in vehicle control mode, braking force is generated by the brake hydraulic pressure control in accordance with the signal from the distance control ECU.
  8. PRE-COLLISION CONTROL 
    1. The pre-collision system predicts frontal collisions with other vehicles or obstructions. By winding up the seat belts prior to collision, and performing brake control and brake assist control, it lessens the impact during the collision.
    2. The extremely high frequency radar recognizes if there is a vehicle or obstruction on the road ahead, and the distance control ECU makes a judgment (from the position of the object, the speed and the road surface) of whether or not a collision is unavoidable.
    3. The distance control ECU sends this information via CAN communication to the seat belt control ECU, suspension control ECU and skid control ECU to operate each control element of the pre-collision system.
  9. FUNCTION OF COMPONENTS 
    COMPONENTS FUNCTION

    Components Functions
    Skid control ECU Processes the signals from each sensor to perform brake control for ABS, TR(A)C, and VSC. In addition, it communicates with the HV control ECU to output a control signal.
    ABS MAIN relay Controlled by the skid control ECU. In addition to supplying power to each solenoid, it supplies power to the skid control ECU.
    ABS MOTOR relay Controlled by the skid control ECU. Supplies power to the pump motor.
    Speed sensor (semiconductor type) Detects the wheel speed and inputs the results to the skid control ECU.
    Stop light switch Detects the brake operating conditions and inputs the results to the skid control ECU. It supplies power to the skid control ECU.
    Brake pedal stroke sensor Detects the brake pedal stroke volume and inputs the results to the skid control ECU.
    Brake control power supply Provides the system with a supplementary power supply by discharging the electric charge of the capacitor. When the vehicle power voltage (12 V) is low and an electric charge is accumulated in the power back up unit's capacitor, the electric charge is discharged.
    Skid control buzzer
    • Sounds intermittently to inform the driver that the VSC is active.
    • Sounds continuously to warn the driver of a reduction in accumulator hydraulic pressure in the brake actuator, an abnormality in the power supply system, or a reduction in the vehicle power voltage (12 V).
    HV control ECU Controls the driving torque output during the operation of TR(A)C and VSC by communicating with the skid control ECU.
    Yaw rate and acceleration sensor Detects the yaw rate (axial rotation) and the forward, rearward and lateral acceleration, and inputs the results to the skid control ECU.
    Steering angle sensor Detects the steering angle and direction, and outputs the results to the skid control ECU via CAN communication.
    Master cylinder Generates pressure in accordance with the force of the brake operation.
    Brake fluid reservoir Stores brake fluid for the master cylinder system and power supply system.
    Brake fluid level warning switch Detects a reduction in the level of the brake fluid in the reservoir.
    Stroke simulator Generates a natural pedal stroke in accordance with the pedal force of the driver during system operation (integrated with the master cylinder).
    Stroke simulator cut valve (SCSS) Sends brake fluid pressure generated in master cylinder to stroke simulator during system control.
    Brake actuator Controls the hydraulic pressure of each of the four wheel cylinders using the output signal of the skid control ECU.
    Pump motor Pumps up the brake fluid from the reservoir and supplies the accumulator with high hydraulic pressure.
    Accumulator Accumulators for the power supply system the hydraulic pressure generated by the pump.
    Accumulator pressure sensor (PACC) Built into the brake actuator to detect the accumulator hydraulic pressure.
    Relief valve Prevents excessive high pressure in the power supply system. It relieves the system by sending brake fluid to the reservoir when the pump has operated continuously, for example, during an accumulator hydraulic pressure sensor malfunction.
    Master cylinder pressure sensor (PMC1, PMC2) Built into the brake actuator to detect the pressure of the master cylinder and inputs the results to the skid control ECU.
    Wheel cylinder pressure sensor (PFR, PFL, PRR, PRL) Built into the brake actuator to detect the brake hydraulic pressure of each wheel cylinder.
    Switching solenoid valve (SMC1, SMC2) Switches the brake hydraulic pressure route according to whether normal brakes are used, or VDIM (ABS, TR(A)C and VSC) control are used.
    Linear solenoid valve (SLA##, SLR##) Controls the wheel cylinder hydraulic pressure during normal brake operation, and VDIM (ABS, TR(A)C and VSC) control. SLA## are solenoids for controlling pressure increases, while SLR## are solenoids for controlling pressure decreases.
    ABS warning light
    • Comes on to inform the driver that a malfunction in the ABS or BA has occurred.
    • Blinks to output DTC.
    Brake warning light Comes on to inform the driver that the parking brake is on when the system is normal or the brake fluid has decreased.
    Brake control warning light Comes on to inform the driver that a malfunction in the electronically controlled brake system or VSC system has occurred.
    Slip indicator light
    • Blinks to inform the driver that TR(A)C and VSC are operating.
    • Comes on when the traction OFF switch is off to inform the driver of the traction control prohibited state or malfunction in the TR(A)C and VSC system occurred.
    Multi-information display
    • Comes on to inform the driver that a malfunction in the electronically controlled brake system or VSC system has occurred.
    • Displays output DTC.
  10. FAIL-SAFE 
    1. When a failure occurs in the ABS with BA, TR(A)C and VSC systems, the ABS warning light and the brake control warning light come on and ABS with BA, TR(A)C and VSC operations will be prohibited. In addition to this, when there is a failure that disables the EBD operation, the brake warning light also comes on and the EBD operation is prohibited.
    2. If control is prohibited due to a malfunction during operation, control will be disabled gradually. This is done to avoid sudden vehicle instability.
  11. SERVICE MODE 
    1. VSC operation can be disabled by operating the intelligent tester.

      HINT:

      Refer to the intelligent tester operator's manual for further details.