lemon-mirror:
Home >> Lexus >> 2007 >> GS 450h >> Repair and Diagnosis >> Electrical >> Body Electrical >> OEM System Circuits >> VGRS System >> Notes

VGRS System: Notes

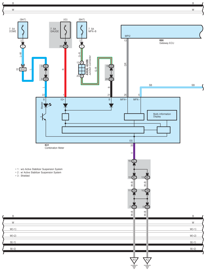
Fig 1: VGRS System Wiring Diagram (1 Of 9)
G08919598Courtesy of © TOYOTA, LICENSE AGREEMENT TMS1002
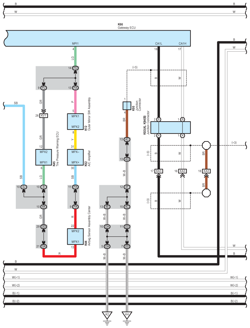
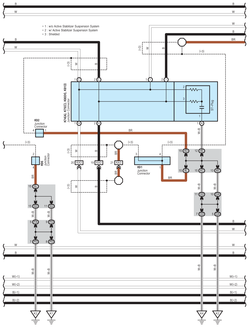
Fig 2: VGRS System Wiring Diagram (2 Of 9)
G08919599Courtesy of © TOYOTA, LICENSE AGREEMENT TMS1002
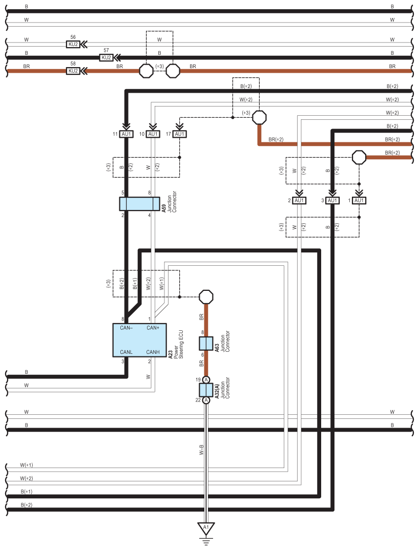
Fig 3: VGRS System Wiring Diagram (3 Of 9)
G08919600Courtesy of © TOYOTA, LICENSE AGREEMENT TMS1002
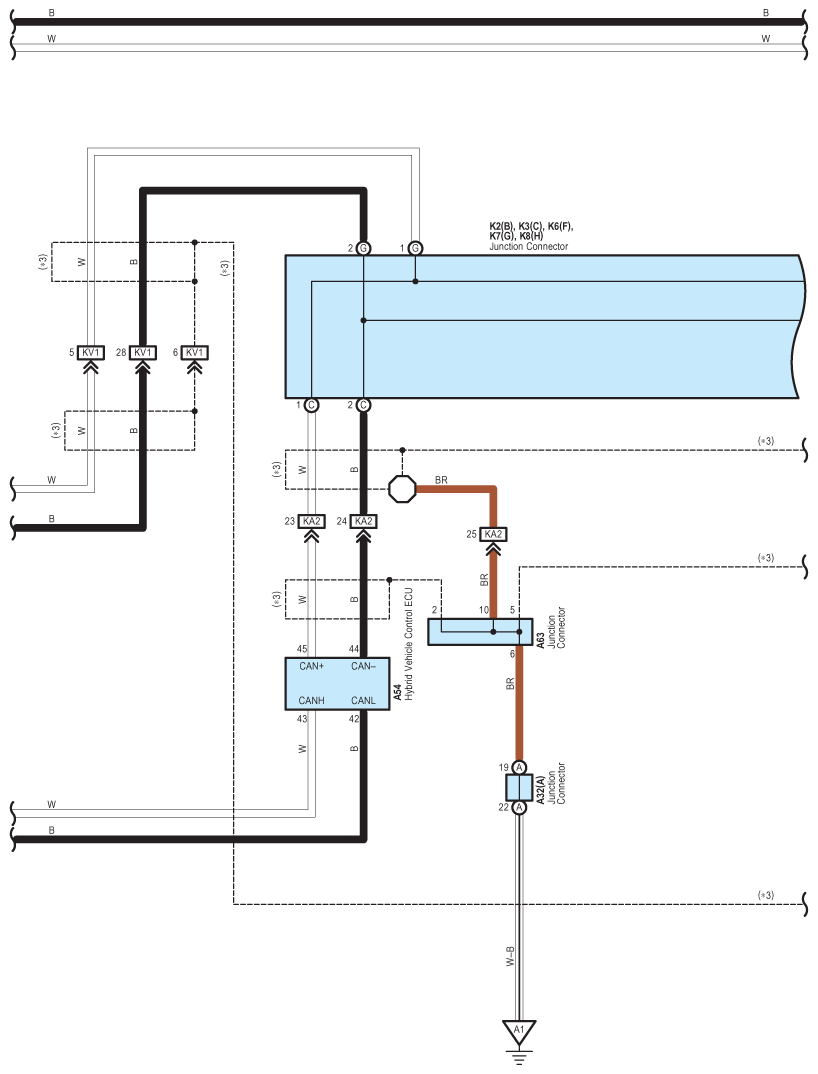
Fig 4: VGRS System Wiring Diagram (4 Of 9)
G08919601Courtesy of © TOYOTA, LICENSE AGREEMENT TMS1002
Fig 5: VGRS System Wiring Diagram (5 Of 9)
G08919602Courtesy of © TOYOTA, LICENSE AGREEMENT TMS1002
Fig 6: VGRS System Wiring Diagram (6 Of 9)
G08919603Courtesy of © TOYOTA, LICENSE AGREEMENT TMS1002
Fig 7: VGRS System Wiring Diagram (7 Of 9)
G08919604Courtesy of © TOYOTA, LICENSE AGREEMENT TMS1002
Fig 8: VGRS System Wiring Diagram (8 Of 9)
G08919605Courtesy of © TOYOTA, LICENSE AGREEMENT TMS1002
Fig 9: VGRS System Wiring Diagram (9 Of 9)
G08919606Courtesy of © TOYOTA, LICENSE AGREEMENT TMS1002