lemon-mirror:
Home >> Lexus >> 2007 >> GS 450h >> Repair and Diagnosis >> Electrical >> Body Electrical >> OEM System Circuits >> Wireless Door Lock Control >> Notes

Wireless Door Lock Control: Notes

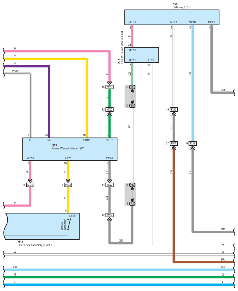
Fig 1: Wireless Door Lock Control Wiring Diagram (1 Of 12)
G08919369Courtesy of © TOYOTA, LICENSE AGREEMENT TMS1002
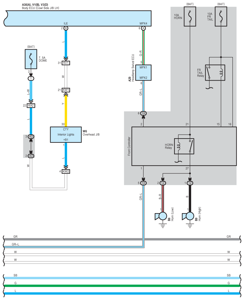
Fig 2: Wireless Door Lock Control Wiring Diagram (2 Of 12)
G08919370Courtesy of © TOYOTA, LICENSE AGREEMENT TMS1002
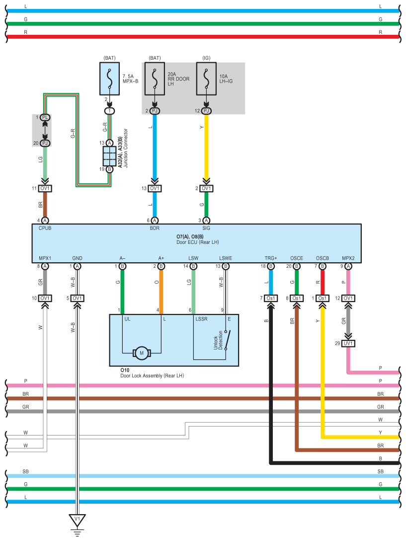
Fig 3: Wireless Door Lock Control Wiring Diagram (3 Of 12)
G08919371Courtesy of © TOYOTA, LICENSE AGREEMENT TMS1002
Fig 4: Wireless Door Lock Control Wiring Diagram (4 Of 12)
G08919372Courtesy of © TOYOTA, LICENSE AGREEMENT TMS1002
Fig 5: Wireless Door Lock Control Wiring Diagram (5 Of 12)
G08919373Courtesy of © TOYOTA, LICENSE AGREEMENT TMS1002
Fig 6: Wireless Door Lock Control Wiring Diagram (6 Of 12)
G08919374Courtesy of © TOYOTA, LICENSE AGREEMENT TMS1002
Fig 7: Wireless Door Lock Control Wiring Diagram (7 Of 12)
G08919375Courtesy of © TOYOTA, LICENSE AGREEMENT TMS1002
Fig 8: Wireless Door Lock Control Wiring Diagram (8 Of 12)
G08919376Courtesy of © TOYOTA, LICENSE AGREEMENT TMS1002
Fig 9: Wireless Door Lock Control Wiring Diagram (9 Of 12)
G08919377Courtesy of © TOYOTA, LICENSE AGREEMENT TMS1002
Fig 10: Wireless Door Lock Control Wiring Diagram (10 Of 12)
G08919378Courtesy of © TOYOTA, LICENSE AGREEMENT TMS1002
Fig 11: Wireless Door Lock Control Wiring Diagram (11 Of 12)
G08919379Courtesy of © TOYOTA, LICENSE AGREEMENT TMS1002
Fig 12: Wireless Door Lock Control Wiring Diagram (12 Of 12)
G08919380Courtesy of © TOYOTA, LICENSE AGREEMENT TMS1002