lemon-mirror:
Home >> Lexus >> 2007 >> LS 460L >> Repair and Diagnosis >> External Pages >> Different car >> Section 629 (Power Control System) >> IPDM E/R >> Function Diagnosis >> Relay Control System >> System Diagram

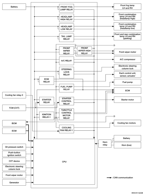
System Diagram

WARNING: This page is about a different car, the 2009 Nissan Maxima. However, it is still accessible from the selected car via links, so may be relevant.
Fig 1: Relay Control System Diagram
G05878905Courtesy of NISSAN MOTOR CO., U.S.A.