lemon-mirror:
Home >> Lexus >> 2007 >> LS 460L >> Repair and Diagnosis >> Steering >> Power Steering >> Power Steering System >> System Diagram

System Diagram

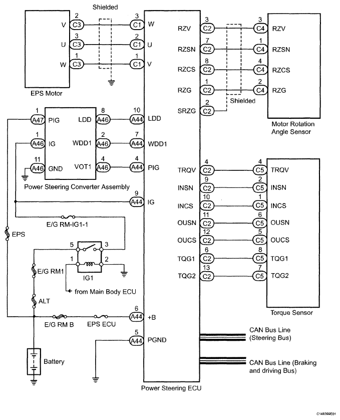
Fig 1: Power Steering System - System Diagram (1 Of 3)
G04944330Courtesy of © TOYOTA, LICENSE AGREEMENT TMS1002
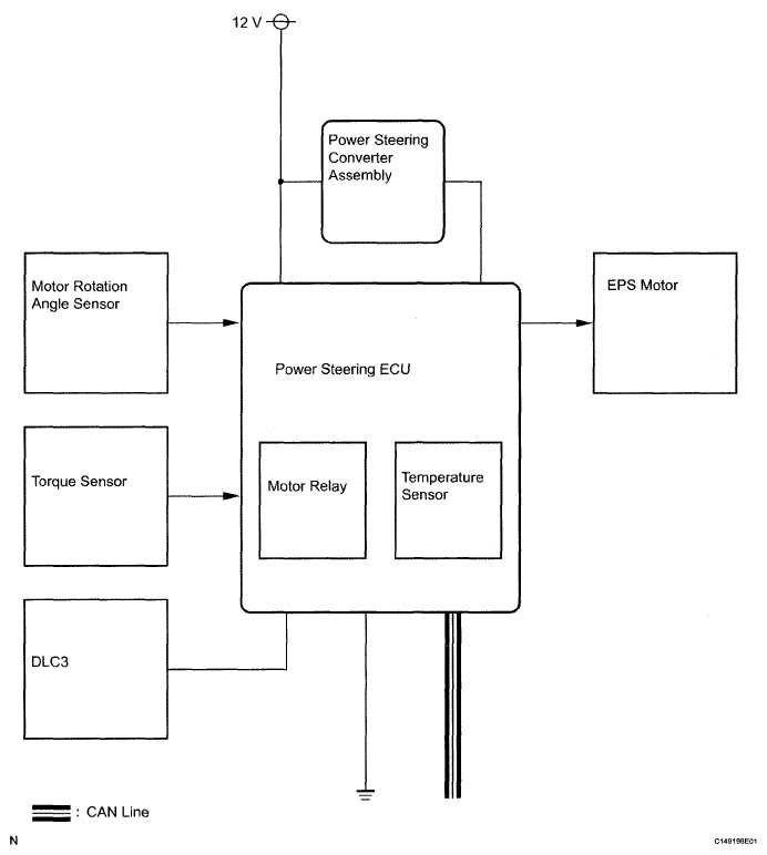
Fig 2: Power Steering System - System Diagram (2 Of 3)
G04944331Courtesy of © TOYOTA, LICENSE AGREEMENT TMS1002
Fig 3: Power Steering System - System Diagram (3 Of 3)
G04944332Courtesy of © TOYOTA, LICENSE AGREEMENT TMS1002