lemon-mirror:
Home >> Lexus >> 2007 >> LX 470 >> Repair and Diagnosis >> Electrical >> Body Electrical >> OEM System Circuits >> Multiplex Communication System - BEAN Bus >> Notes

Multiplex Communication System - BEAN Bus: Notes

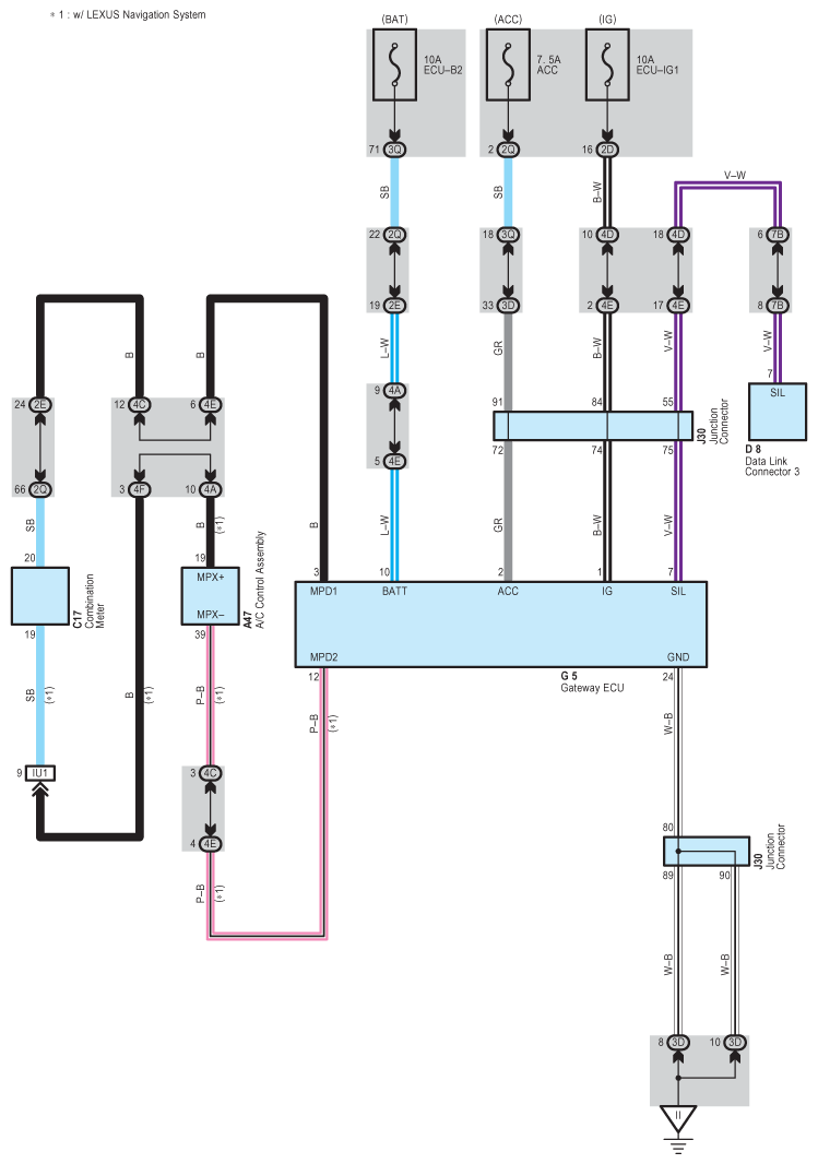
Fig 1: Multiplex Communication System - BEAN Bus - Wiring Diagram (1 Of 2)
G08922786Courtesy of © TOYOTA, LICENSE AGREEMENT TMS1002
Fig 2: Multiplex Communication System - BEAN Bus - Wiring Diagram (2 Of 2)
G08922787Courtesy of © TOYOTA, LICENSE AGREEMENT TMS1002