lemon-mirror:
Home >> Lexus >> 2007 >> SC 430 >> Repair and Diagnosis >> Electrical >> Body Electrical >> OEM System Circuits >> Mirror Heater >> Notes

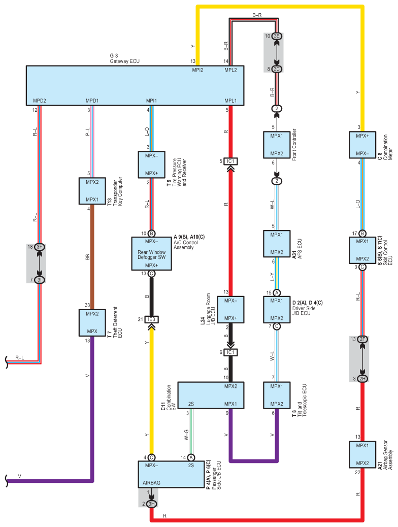
Mirror Heater: Notes

Fig 1: Mirror Heater - Wiring Diagram (1 Of 2)
G08933861Courtesy of © TOYOTA, LICENSE AGREEMENT TMS1002
Fig 2: Mirror Heater - Wiring Diagram (2 Of 2)
G08933862Courtesy of © TOYOTA, LICENSE AGREEMENT TMS1002