lemon-mirror:
Home >> Lexus >> 2008 >> ES 350 >> Repair and Diagnosis >> Engine Performance >> System >> Engine Control System - System & Component Testing, Removal, Inspection & Installation >> Fuel Pump Control Circuit >> Description

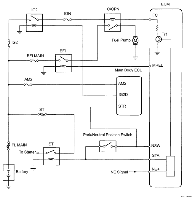
Fuel Pump Control Circuit: Description

In the diagram below, when the engine is cranked, current flows from terminal ST1 (STR) of the engine switch (power source control ECU) to the starter relay (Marking: ST) coil and also current flows to terminal STA of the ECM (STA signal).

When the STA signal and NE signal are input to the ECM, Tr is turned ON, current flows to the coil of the circuit opening relay (Marking: C/OPN), the relay switches on, power is supplied to the fuel pump and the fuel pump operates.

While the NE signal is generated (engine running), the ECM keeps Tr ON (circuit opening relay ON) and the fuel pump also keeps operating.

Fig 1: Fuel Pump - Wiring Diagram
G05835576Courtesy of © TOYOTA, LICENSE AGREEMENT TMS1002