lemon-mirror:
Home >> Lexus >> 2008 >> GX 470 >> Repair and Diagnosis >> Electrical >> Body Electrical >> OEM System Circuits >> Wire Door Lock Control >> Notes

Wire Door Lock Control: Notes

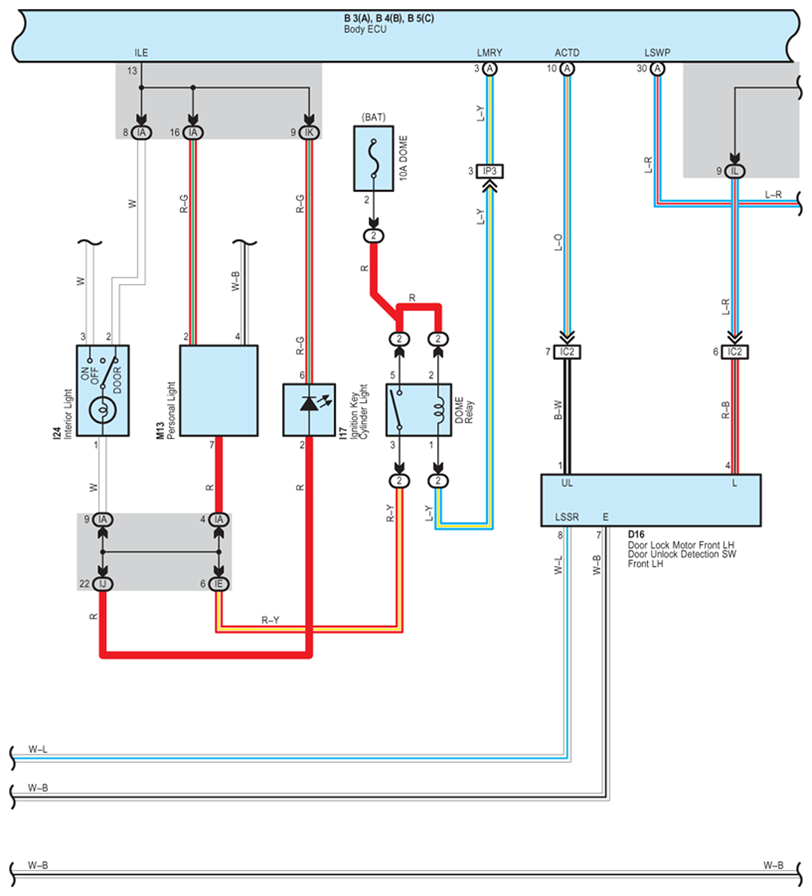
Fig 1: Wire Door Lock Control - Circuit Diagram (1 Of 6)
G07613417Courtesy of © TOYOTA, LICENSE AGREEMENT TMS1002
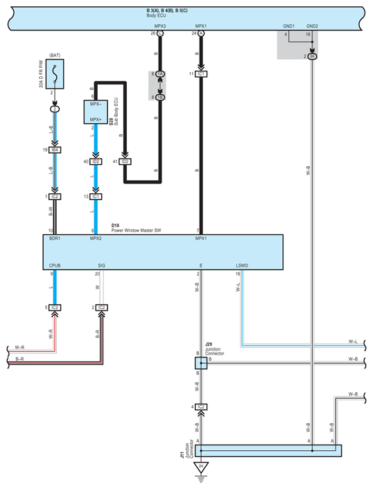
Fig 2: Wire Door Lock Control - Circuit Diagram (2 Of 6)
G07613418Courtesy of © TOYOTA, LICENSE AGREEMENT TMS1002
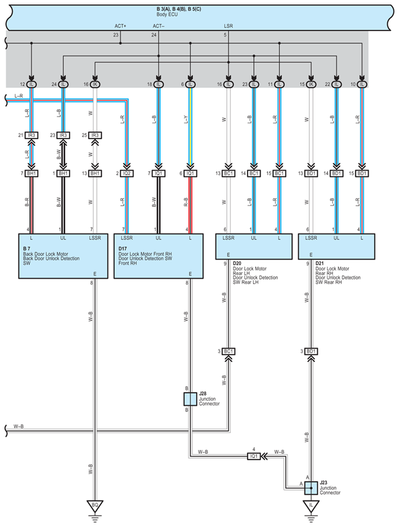
Fig 3: Wire Door Lock Control - Circuit Diagram (3 Of 6)
G07613419Courtesy of © TOYOTA, LICENSE AGREEMENT TMS1002
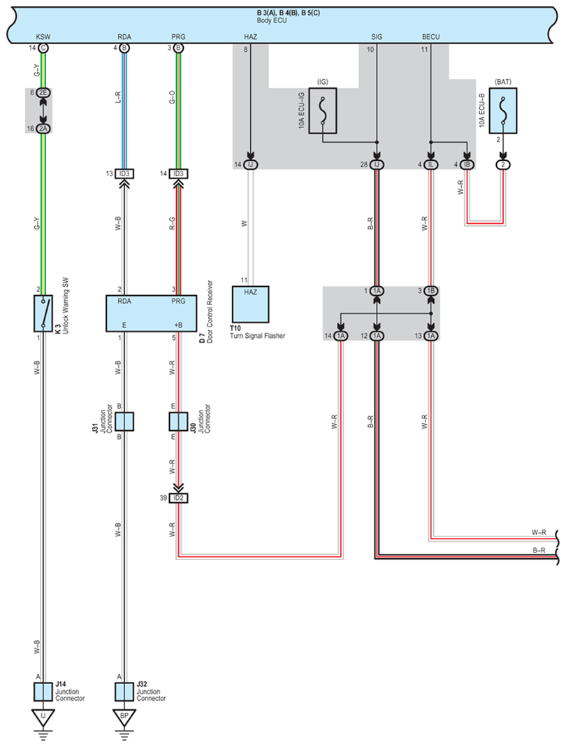
Fig 4: Wire Door Lock Control - Circuit Diagram (4 Of 6)
G07613420Courtesy of © TOYOTA, LICENSE AGREEMENT TMS1002
Fig 5: Wire Door Lock Control - Circuit Diagram (5 Of 6)
G07613421Courtesy of © TOYOTA, LICENSE AGREEMENT TMS1002
Fig 6: Wire Door Lock Control - Circuit Diagram (6 Of 6)
G07613422Courtesy of © TOYOTA, LICENSE AGREEMENT TMS1002