lemon-mirror:
Home >> Lexus >> 2008 >> IS F >> Repair and Diagnosis >> Electrical >> Body Electrical >> OEM System Circuits >> Multiplex Communication System - BEAN >> Notes

Multiplex Communication System - BEAN: Notes

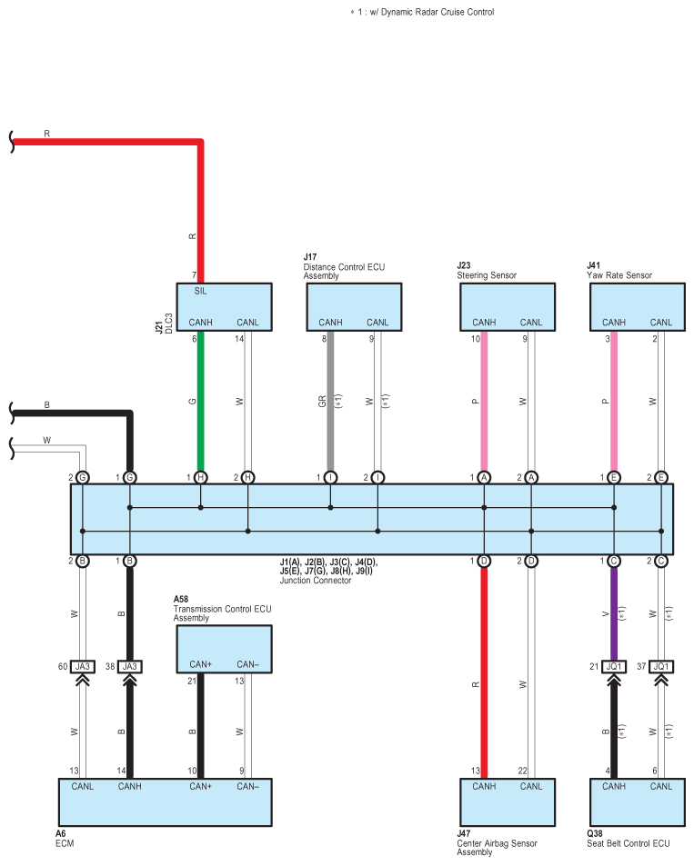
Fig 1: Multiplex Communication System - Bean - Circuit Diagram (1 Of 3)
G07592232Courtesy of © TOYOTA, LICENSE AGREEMENT TMS1002
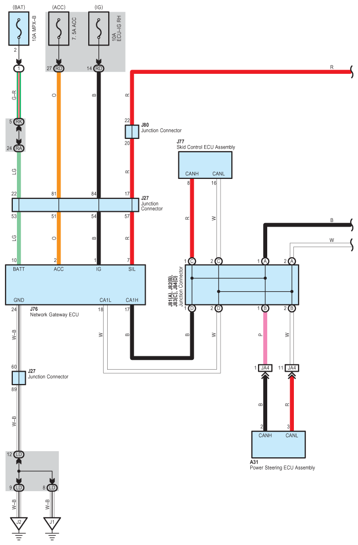
Fig 2: Multiplex Communication System - Bean - Circuit Diagram (2 Of 3)
G07592233Courtesy of © TOYOTA, LICENSE AGREEMENT TMS1002
Fig 3: Multiplex Communication System - Bean - Circuit Diagram (3 Of 3)
G07592234Courtesy of © TOYOTA, LICENSE AGREEMENT TMS1002


Fig 1: Multiplex Communication System - Bean - Circuit Diagram (1 Of 2)
G07592235Courtesy of © TOYOTA, LICENSE AGREEMENT TMS1002
Fig 2: Multiplex Communication System - Bean - Circuit Diagram (2 Of 2)
G07592236Courtesy of © TOYOTA, LICENSE AGREEMENT TMS1002