lemon-mirror:
Home >> Lexus >> 2008 >> LS 600hL >> Repair and Diagnosis >> Electrical >> Body Electrical >> OEM System Circuits >> Fog Light >> Notes

Fog Light: Notes

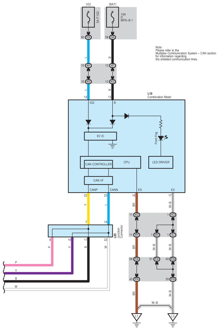
Fig 1: Fog Light - Circuit Diagram (1 Of 3)
G07592872Courtesy of © TOYOTA, LICENSE AGREEMENT TMS1002
Fig 2: Fog Light - Circuit Diagram (2 Of 3)
G07592873Courtesy of © TOYOTA, LICENSE AGREEMENT TMS1002
Fig 3: Fog Light - Circuit Diagram (3 Of 3)
G07592874Courtesy of © TOYOTA, LICENSE AGREEMENT TMS1002