lemon-mirror:
Home >> Lexus >> 2008 >> RX 350 FWD >> Repair and Diagnosis >> Body & Frame >> Windows >> Windshield/Window Glass >> Window Defogger System >> System Diagram

System Diagram

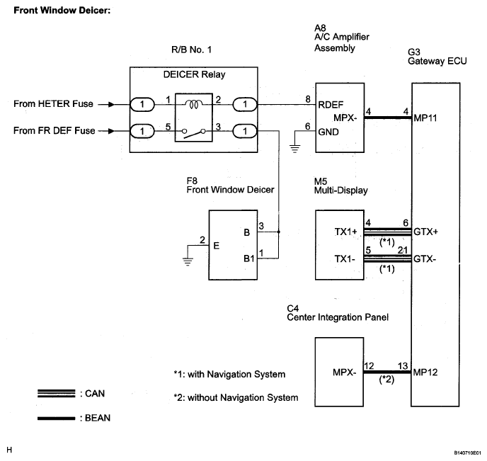
Fig 1: Identifying Window Defogger System Diagram (1 Of 2)
G05274306Courtesy of © TOYOTA, LICENSE AGREEMENT TMS1002
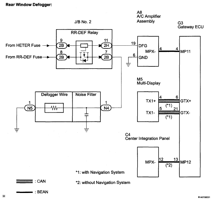
Fig 2: Identifying Window Defogger System Diagram (2 Of 2)
G05274307Courtesy of © TOYOTA, LICENSE AGREEMENT TMS1002