lemon-mirror:
Home >> Lexus >> 2009 >> LS 460 RWD >> Repair and Diagnosis >> Electrical >> Body Electrical >> OEM System Circuits >> Multiplex Communication System (AVC-LAN) >> Notes

Multiplex Communication System (AVC-LAN): Notes

Fig 1: Multiplex Communication System (AVC-LAN) - Circuit Diagram (1 Of 2)
G07589407Courtesy of © TOYOTA, LICENSE AGREEMENT TMS1002
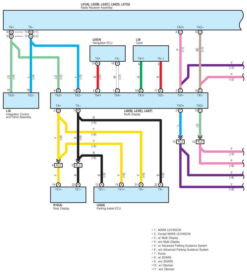
Fig 2: Multiplex Communication System (AVC-LAN) - Circuit Diagram (2 Of 2)
G07589408Courtesy of © TOYOTA, LICENSE AGREEMENT TMS1002