lemon-mirror:
Home >> Lexus >> 2010 >> ES 350 >> Repair and Diagnosis >> Electrical >> Body Electrical >> OEM System Circuits >> Multiplex Communication System (CAN) >> Notes

Multiplex Communication System (CAN): Notes

Fig 1: Multiplex Communication System - Circuit Diagram (1 Of 3)
G07550423Courtesy of © TOYOTA, LICENSE AGREEMENT TMS1002
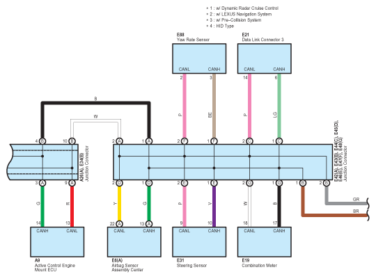
Fig 2: Multiplex Communication System - Circuit Diagram (2 Of 3)
G07550424Courtesy of © TOYOTA, LICENSE AGREEMENT TMS1002
Fig 3: Multiplex Communication System - Circuit Diagram (3 Of 3)
G07550425Courtesy of © TOYOTA, LICENSE AGREEMENT TMS1002