lemon-mirror:
Home >> Lexus >> 2010 >> LS 600hL >> Repair and Diagnosis >> Electrical >> Body Electrical >> OEM System Circuits >> Hybrid System and Shift Control System >> Notes

Hybrid System and Shift Control System: Notes

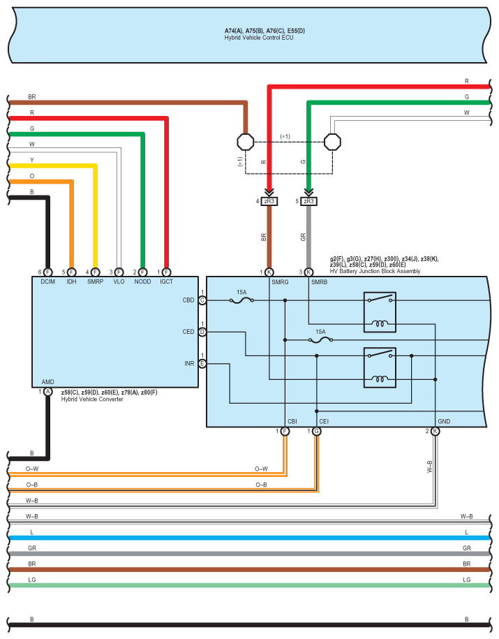
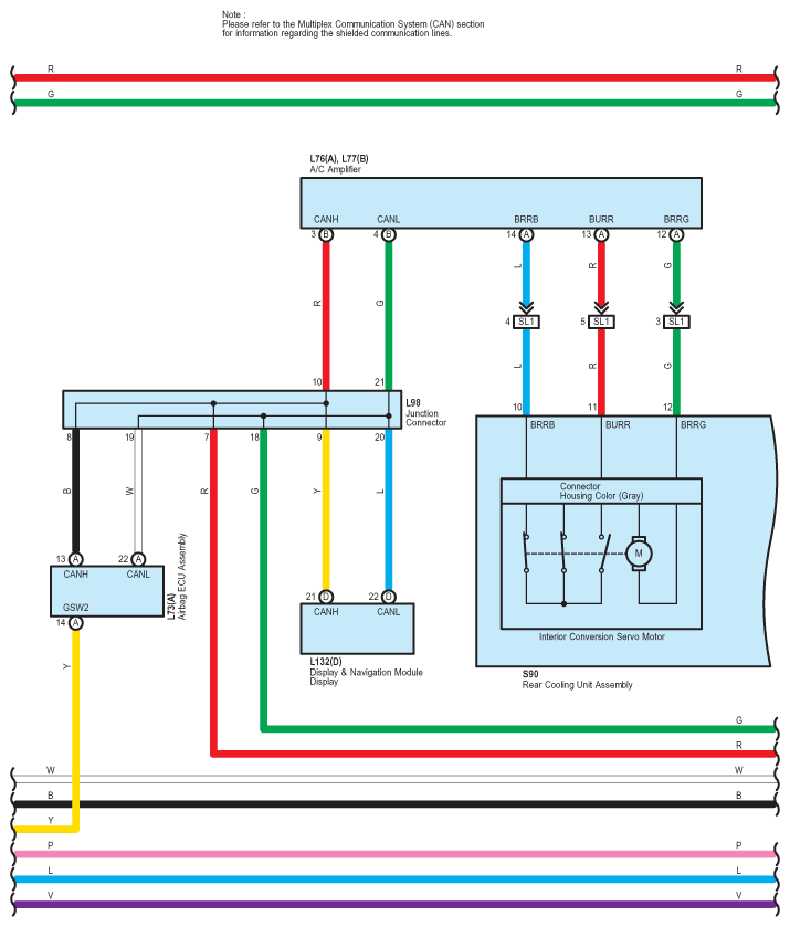
Fig 1: Hybrid System And Shift Control System - Circuit Diagram (1 Of 33)
G07568516Courtesy of © TOYOTA, LICENSE AGREEMENT TMS1002
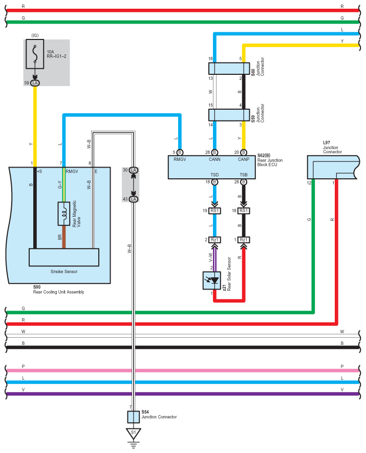
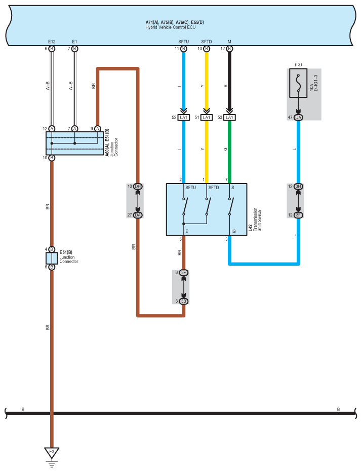
Fig 2: Hybrid System And Shift Control System - Circuit Diagram (2 Of 33)
G07568517Courtesy of © TOYOTA, LICENSE AGREEMENT TMS1002
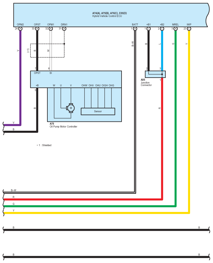
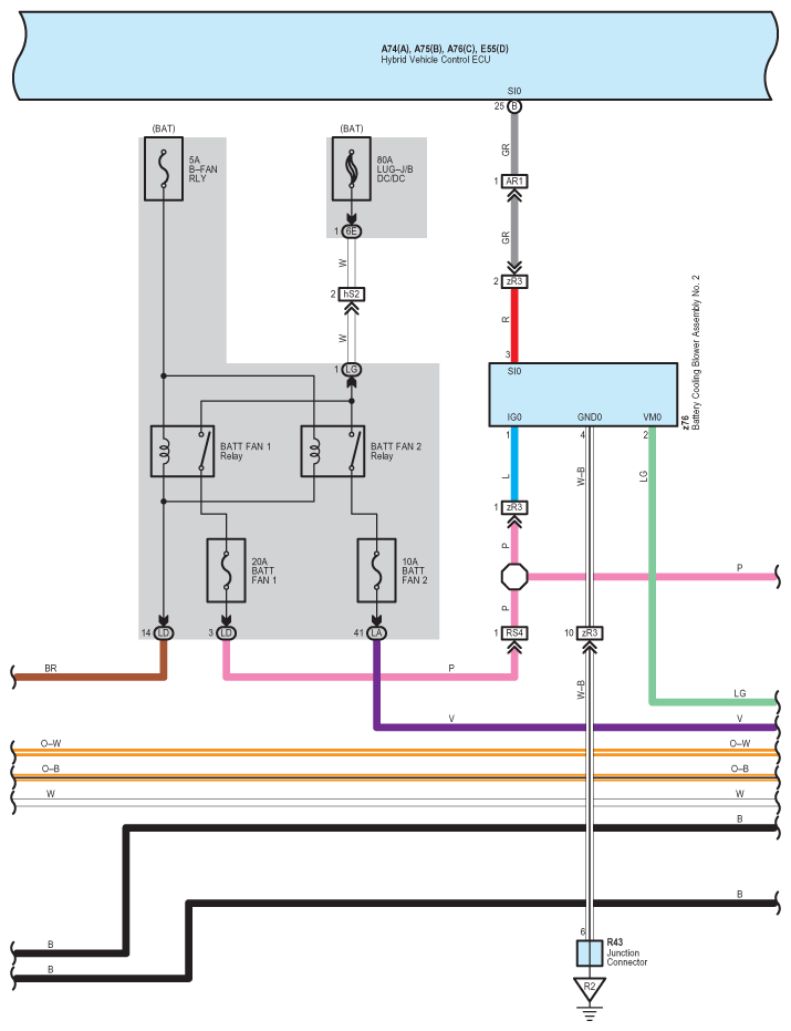
Fig 3: Hybrid System And Shift Control System - Circuit Diagram (3 Of 33)
G07568518Courtesy of © TOYOTA, LICENSE AGREEMENT TMS1002
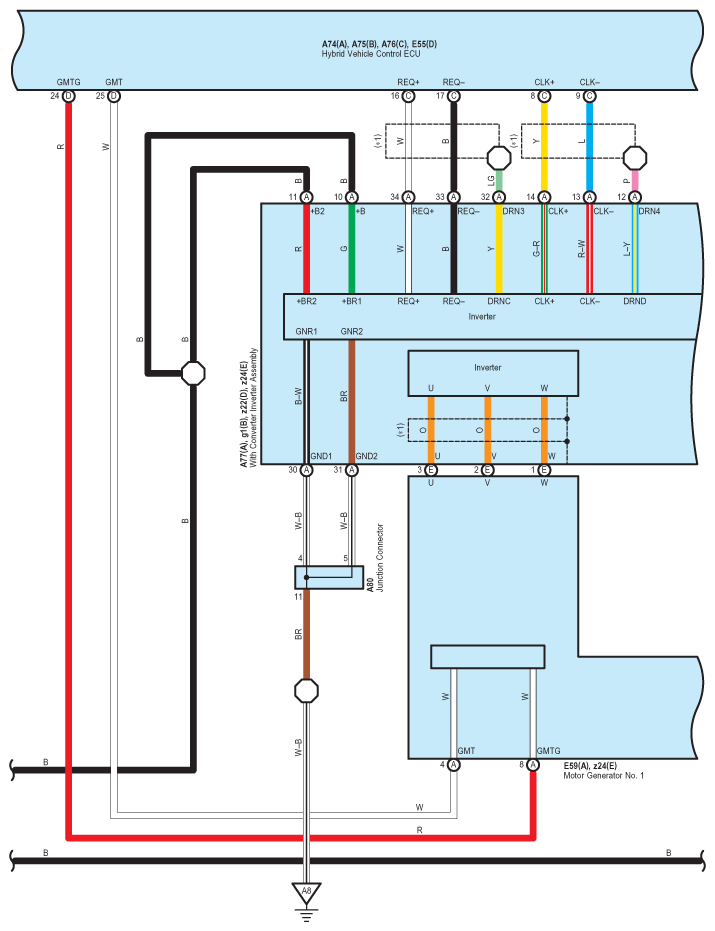
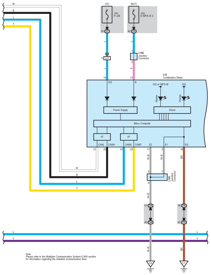
Fig 4: Hybrid System And Shift Control System - Circuit Diagram (4 Of 33)
G07568519Courtesy of © TOYOTA, LICENSE AGREEMENT TMS1002
Fig 5: Hybrid System And Shift Control System - Circuit Diagram (5 Of 33)
G07568520Courtesy of © TOYOTA, LICENSE AGREEMENT TMS1002
Fig 6: Hybrid System And Shift Control System - Circuit Diagram (6 Of 33)
G07568521Courtesy of © TOYOTA, LICENSE AGREEMENT TMS1002
Fig 7: Hybrid System And Shift Control System - Circuit Diagram (7 Of 33)
G07568522Courtesy of © TOYOTA, LICENSE AGREEMENT TMS1002
Fig 8: Hybrid System And Shift Control System - Circuit Diagram (8 Of 33)
G07568523Courtesy of © TOYOTA, LICENSE AGREEMENT TMS1002
Fig 9: Hybrid System And Shift Control System - Circuit Diagram (9 Of 33)
G07568524Courtesy of © TOYOTA, LICENSE AGREEMENT TMS1002
Fig 10: Hybrid System And Shift Control System - Circuit Diagram (10 Of 33)
G07568525Courtesy of © TOYOTA, LICENSE AGREEMENT TMS1002
Fig 11: Hybrid System And Shift Control System - Circuit Diagram (11 Of 33)
G07568526Courtesy of © TOYOTA, LICENSE AGREEMENT TMS1002
Fig 12: Hybrid System And Shift Control System - Circuit Diagram (12 Of 33)
G07568527Courtesy of © TOYOTA, LICENSE AGREEMENT TMS1002
Fig 13: Hybrid System And Shift Control System - Circuit Diagram (13 Of 33)
G07568528Courtesy of © TOYOTA, LICENSE AGREEMENT TMS1002
Fig 14: Hybrid System And Shift Control System - Circuit Diagram (14 Of 33)
G07568529Courtesy of © TOYOTA, LICENSE AGREEMENT TMS1002
Fig 15: Hybrid System And Shift Control System - Circuit Diagram (15 Of 33)
G07568530Courtesy of © TOYOTA, LICENSE AGREEMENT TMS1002
Fig 16: Hybrid System And Shift Control System - Circuit Diagram (16 Of 33)
G07568531Courtesy of © TOYOTA, LICENSE AGREEMENT TMS1002
Fig 17: Hybrid System And Shift Control System - Circuit Diagram (17 Of 33)
G07568532Courtesy of © TOYOTA, LICENSE AGREEMENT TMS1002
Fig 18: Hybrid System And Shift Control System - Circuit Diagram (18 Of 33)
G07568533Courtesy of © TOYOTA, LICENSE AGREEMENT TMS1002
Fig 19: Hybrid System And Shift Control System - Circuit Diagram (19 Of 33)
G07568534Courtesy of © TOYOTA, LICENSE AGREEMENT TMS1002
Fig 20: Hybrid System And Shift Control System - Circuit Diagram (20 Of 33)
G07568535Courtesy of © TOYOTA, LICENSE AGREEMENT TMS1002
Fig 21: Hybrid System And Shift Control System - Circuit Diagram (21 Of 33)
G07568536Courtesy of © TOYOTA, LICENSE AGREEMENT TMS1002
Fig 22: Hybrid System And Shift Control System - Circuit Diagram (22 Of 33)
G07568537Courtesy of © TOYOTA, LICENSE AGREEMENT TMS1002
Fig 23: Hybrid System And Shift Control System - Circuit Diagram (23 Of 33)
G07568538Courtesy of © TOYOTA, LICENSE AGREEMENT TMS1002
Fig 24: Hybrid System And Shift Control System - Circuit Diagram (24 Of 33)
G07568539Courtesy of © TOYOTA, LICENSE AGREEMENT TMS1002
Fig 25: Hybrid System And Shift Control System - Circuit Diagram (25 Of 33)
G07568540Courtesy of © TOYOTA, LICENSE AGREEMENT TMS1002
Fig 26: Hybrid System And Shift Control System - Circuit Diagram (26 Of 33)
G07568541Courtesy of © TOYOTA, LICENSE AGREEMENT TMS1002
Fig 27: Hybrid System And Shift Control System - Circuit Diagram (27 Of 33)
G07568542Courtesy of © TOYOTA, LICENSE AGREEMENT TMS1002
Fig 28: Hybrid System And Shift Control System - Circuit Diagram (28 Of 33)
G07568543Courtesy of © TOYOTA, LICENSE AGREEMENT TMS1002
Fig 29: Hybrid System And Shift Control System - Circuit Diagram (29 Of 33)
G07568544Courtesy of © TOYOTA, LICENSE AGREEMENT TMS1002
Fig 30: Hybrid System And Shift Control System - Circuit Diagram (30 Of 33)
G07568545Courtesy of © TOYOTA, LICENSE AGREEMENT TMS1002
Fig 31: Hybrid System And Shift Control System - Circuit Diagram (31 Of 33)
G07568546Courtesy of © TOYOTA, LICENSE AGREEMENT TMS1002
Fig 32: Hybrid System And Shift Control System - Circuit Diagram (32 Of 33)
G07568547Courtesy of © TOYOTA, LICENSE AGREEMENT TMS1002
Fig 33: Hybrid System And Shift Control System - Circuit Diagram (33 Of 33)
G07568548Courtesy of © TOYOTA, LICENSE AGREEMENT TMS1002