lemon-mirror:
Home >> Lexus >> 2011 >> GS 450h >> Repair and Diagnosis >> Electrical >> Body Electrical >> OEM System Circuits >> Active Stabilizer Suspension System >> Notes

Active Stabilizer Suspension System: Notes

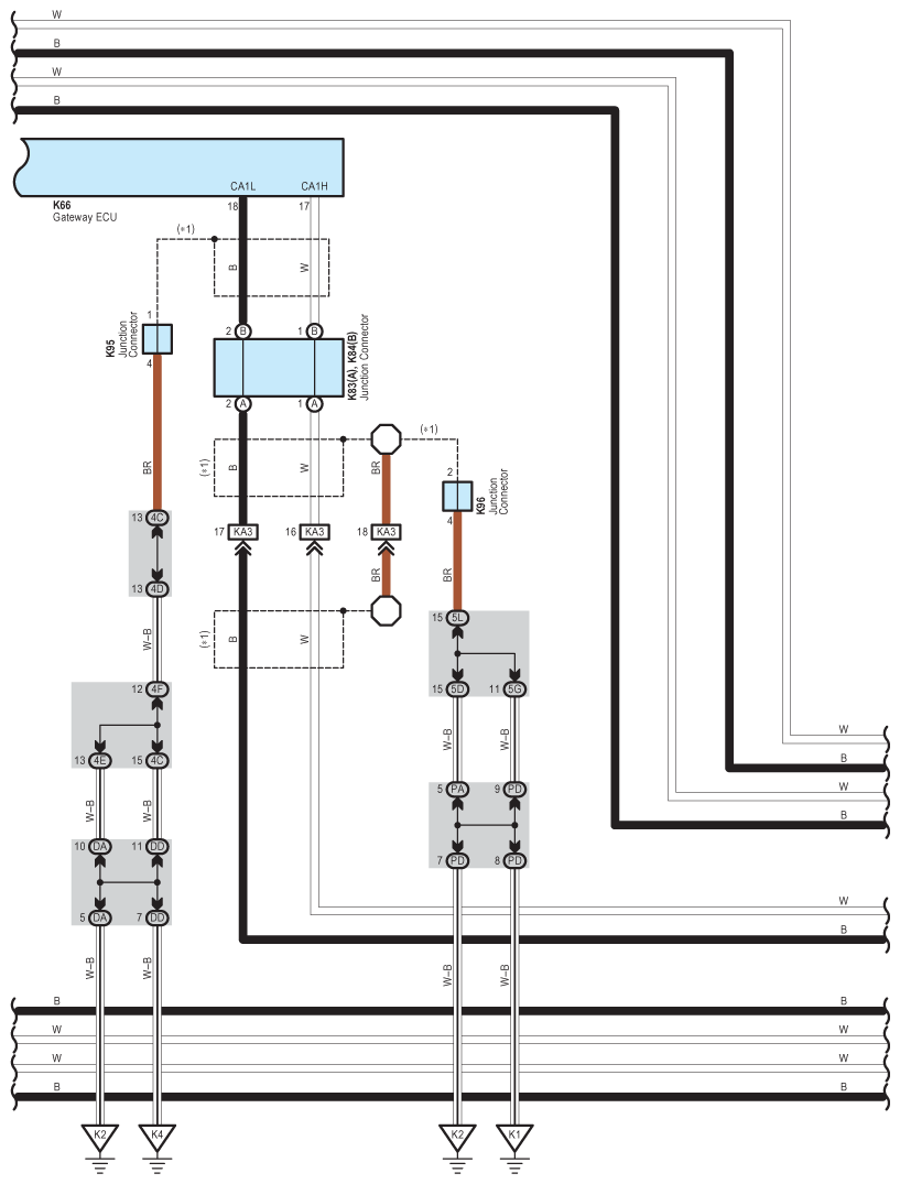
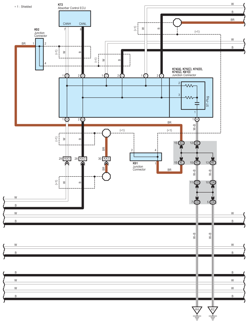
Fig 1: Active Stabilizer Suspension System - Circuit Diagram (1 Of 10)
G07570264Courtesy of © TOYOTA, LICENSE AGREEMENT TMS1002
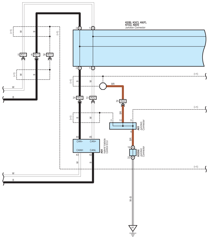
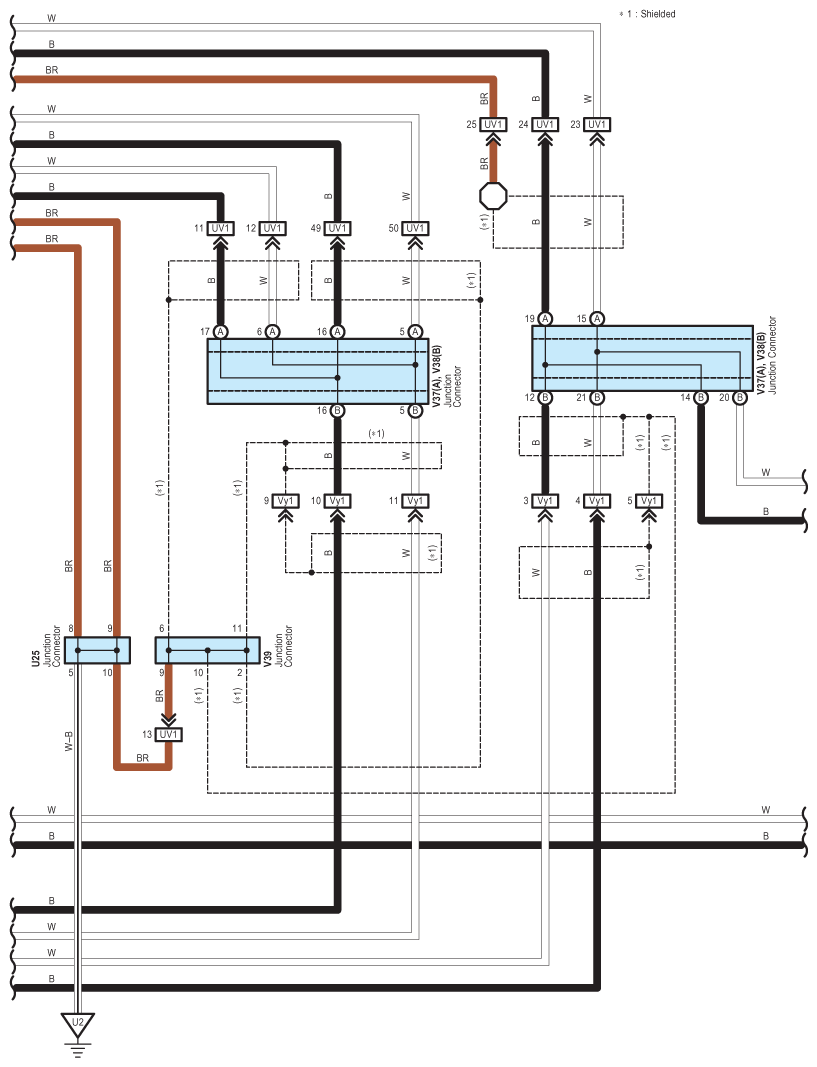
Fig 2: Active Stabilizer Suspension System - Circuit Diagram (2 Of 10)
G07570265Courtesy of © TOYOTA, LICENSE AGREEMENT TMS1002
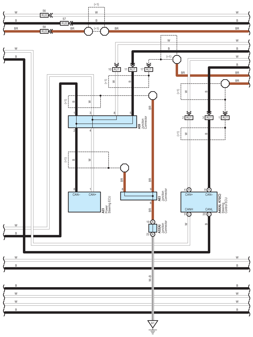
Fig 3: Active Stabilizer Suspension System - Circuit Diagram (3 Of 10)
G07570266Courtesy of © TOYOTA, LICENSE AGREEMENT TMS1002
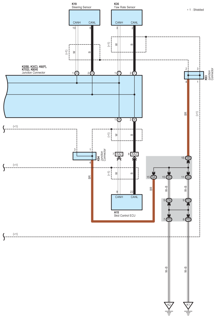
Fig 4: Active Stabilizer Suspension System - Circuit Diagram (4 Of 10)
G07570267Courtesy of © TOYOTA, LICENSE AGREEMENT TMS1002
Fig 5: Active Stabilizer Suspension System - Circuit Diagram (5 Of 10)
G07570268Courtesy of © TOYOTA, LICENSE AGREEMENT TMS1002
Fig 6: Active Stabilizer Suspension System - Circuit Diagram (6 Of 10)
G07570269Courtesy of © TOYOTA, LICENSE AGREEMENT TMS1002
Fig 7: Active Stabilizer Suspension System - Circuit Diagram (7 Of 10)
G07570270Courtesy of © TOYOTA, LICENSE AGREEMENT TMS1002
Fig 8: Active Stabilizer Suspension System - Circuit Diagram (8 Of 10)
G07570271Courtesy of © TOYOTA, LICENSE AGREEMENT TMS1002
Fig 9: Active Stabilizer Suspension System - Circuit Diagram (9 Of 10)
G07570272Courtesy of © TOYOTA, LICENSE AGREEMENT TMS1002
Fig 10: Active Stabilizer Suspension System - Circuit Diagram (10 Of 10)
G07570273Courtesy of © TOYOTA, LICENSE AGREEMENT TMS1002