lemon-mirror:
Home >> Lexus >> 2011 >> GS 450h >> Repair and Diagnosis >> Electrical >> Body Electrical >> OEM System Circuits >> VGRS System >> Notes

VGRS System: Notes

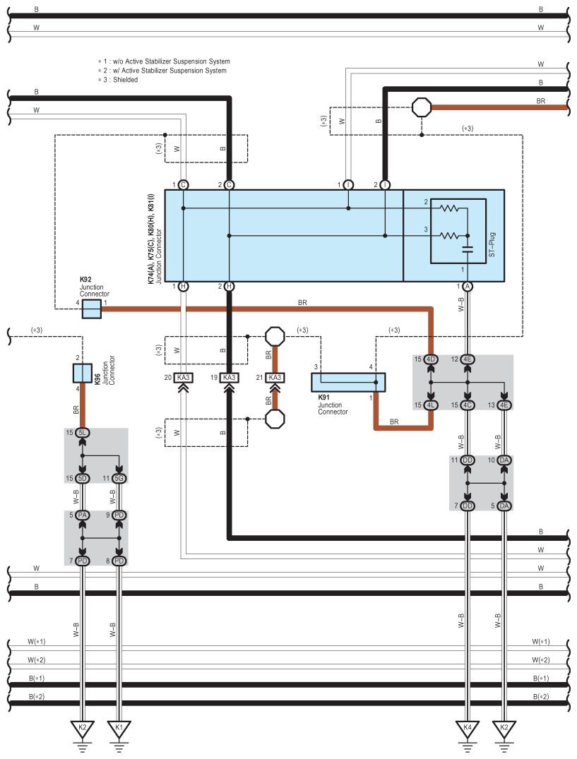
Fig 1: VGRS System - Circuit Diagram (1 Of 9)
G07570234Courtesy of © TOYOTA, LICENSE AGREEMENT TMS1002
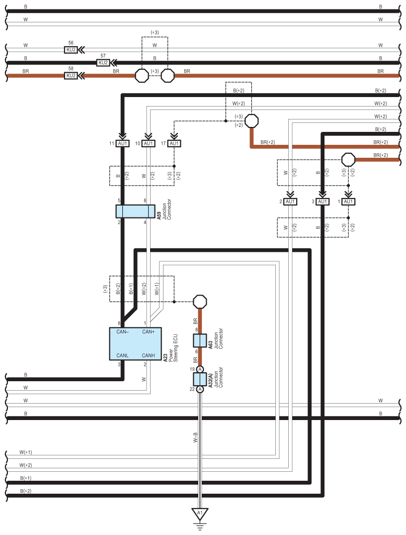
Fig 2: VGRS System - Circuit Diagram (2 Of 9)
G07570235Courtesy of © TOYOTA, LICENSE AGREEMENT TMS1002
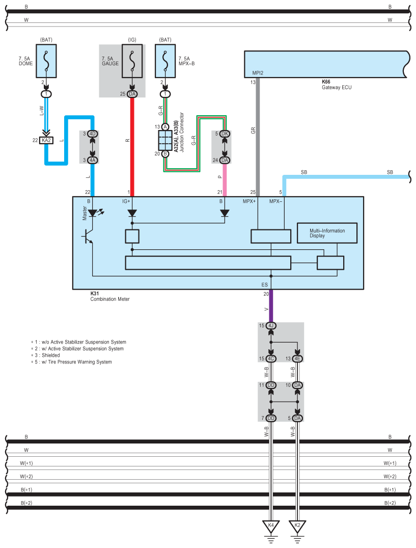
Fig 3: VGRS System - Circuit Diagram (3 Of 9)
G07570236Courtesy of © TOYOTA, LICENSE AGREEMENT TMS1002
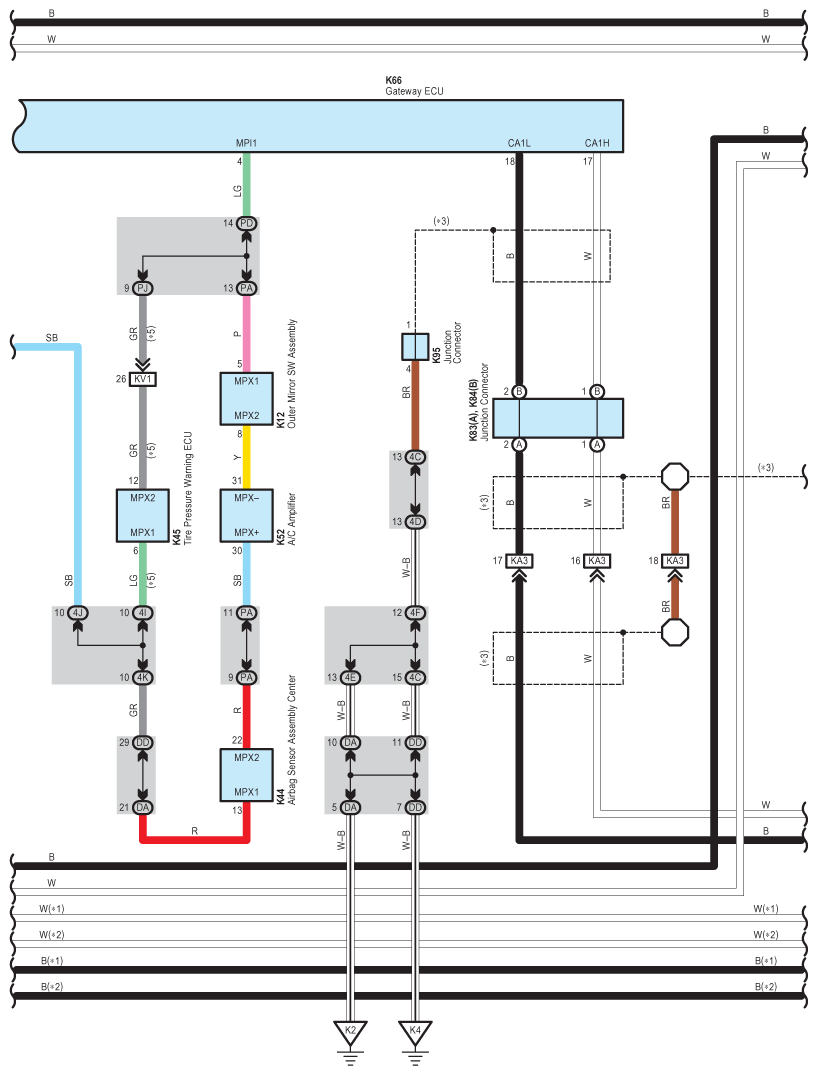
Fig 4: VGRS System - Circuit Diagram (4 Of 9)
G07570237Courtesy of © TOYOTA, LICENSE AGREEMENT TMS1002
Fig 5: VGRS System - Circuit Diagram (5 Of 9)
G07570238Courtesy of © TOYOTA, LICENSE AGREEMENT TMS1002
Fig 6: VGRS System - Circuit Diagram (6 Of 9)
G07570239Courtesy of © TOYOTA, LICENSE AGREEMENT TMS1002
Fig 7: VGRS System - Circuit Diagram (7 Of 9)
G07570240Courtesy of © TOYOTA, LICENSE AGREEMENT TMS1002
Fig 8: VGRS System - Circuit Diagram (8 Of 9)
G07570241Courtesy of © TOYOTA, LICENSE AGREEMENT TMS1002
Fig 9: VGRS System - Circuit Diagram (9 Of 9)
G07570242Courtesy of © TOYOTA, LICENSE AGREEMENT TMS1002