lemon-mirror:
Home >> Lexus >> 2011 >> GX 460 >> Repair and Diagnosis >> Electrical >> Body Electrical >> OEM System Circuits >> Ignition >> Notes

OEM System Circuits: Ignition: Notes

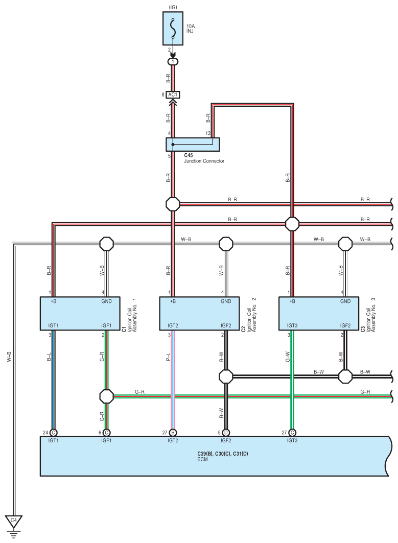
Fig 1: Ignition - Circuit Diagram (1 Of 3)
G07580491Courtesy of © TOYOTA, LICENSE AGREEMENT TMS1002
Fig 2: Ignition - Circuit Diagram (2 Of 3)
G07580492Courtesy of © TOYOTA, LICENSE AGREEMENT TMS1002
Fig 3: Ignition - Circuit Diagram (3 Of 3)
G07580493Courtesy of © TOYOTA, LICENSE AGREEMENT TMS1002