lemon-mirror:
Home >> Lexus >> 2011 >> GX 460 >> Repair and Diagnosis >> Electrical >> Body Electrical >> OEM System Circuits >> Kinetic Dynamic Suspension System >> Notes

Kinetic Dynamic Suspension System: Notes

Fig 1: Kinetic Dynamic Suspension System - Circuit Diagram (1 Of 4)
G07580609Courtesy of © TOYOTA, LICENSE AGREEMENT TMS1002
Fig 2: Kinetic Dynamic Suspension System - Circuit Diagram (2 Of 4)
G07580610Courtesy of © TOYOTA, LICENSE AGREEMENT TMS1002
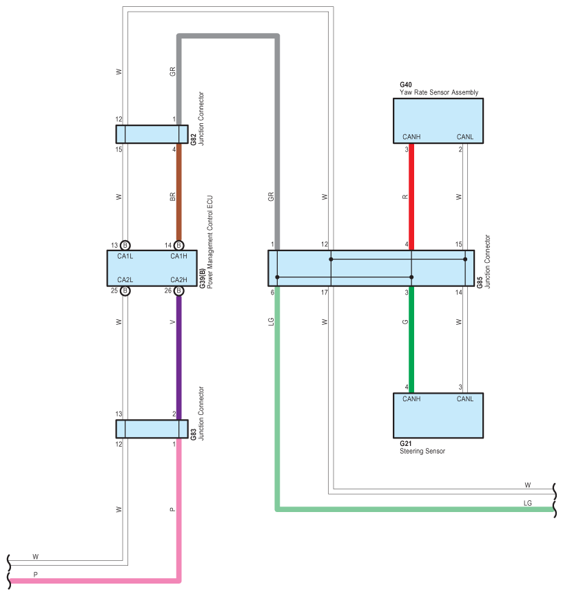
Fig 3: Kinetic Dynamic Suspension System - Circuit Diagram (3 Of 4)
G07580611Courtesy of © TOYOTA, LICENSE AGREEMENT TMS1002
Fig 4: Kinetic Dynamic Suspension System - Circuit Diagram (4 Of 4)
G07580612Courtesy of © TOYOTA, LICENSE AGREEMENT TMS1002