lemon-mirror:
Home >> Lexus >> 2012 >> GX 460 >> Repair and Diagnosis >> Electrical >> Body Electrical >> OEM System Circuits >> Center Differential Lock >> Notes

Center Differential Lock: Notes

Fig 1: Center Differential Lock - Wiring Diagram (1 Of 5)
G08930971Courtesy of © TOYOTA, LICENSE AGREEMENT TMS1002
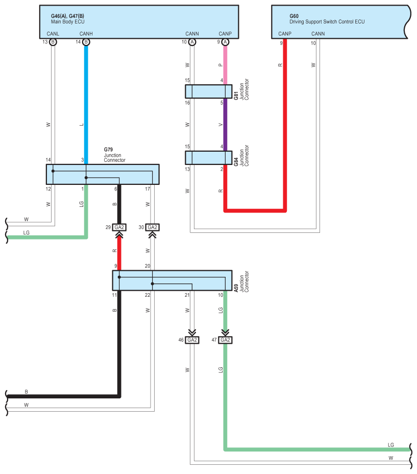
Fig 2: Center Differential Lock - Wiring Diagram (2 Of 5)
G08930972Courtesy of © TOYOTA, LICENSE AGREEMENT TMS1002
Fig 3: Center Differential Lock - Wiring Diagram (3 Of 5)
G08930973Courtesy of © TOYOTA, LICENSE AGREEMENT TMS1002
Fig 4: Center Differential Lock - Wiring Diagram (4 Of 5)
G08930974Courtesy of © TOYOTA, LICENSE AGREEMENT TMS1002
Fig 5: Center Differential Lock - Wiring Diagram (5 Of 5)
G08930975Courtesy of © TOYOTA, LICENSE AGREEMENT TMS1002