lemon-mirror:
Home >> Lexus >> 2012 >> GX 460 >> Repair and Diagnosis >> Electrical >> Body Electrical >> OEM System Circuits >> Kinetic Dynamic Suspension System >> Notes

Kinetic Dynamic Suspension System: Notes

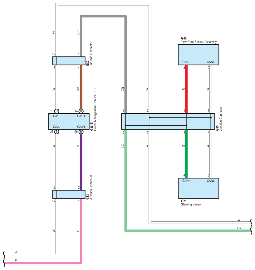
Fig 1: Kinetic Dynamic Suspension System - Wiring Diagram (1 Of 4)
G08930967Courtesy of © TOYOTA, LICENSE AGREEMENT TMS1002
Fig 2: Kinetic Dynamic Suspension System - Wiring Diagram (2 Of 4)
G08930968Courtesy of © TOYOTA, LICENSE AGREEMENT TMS1002
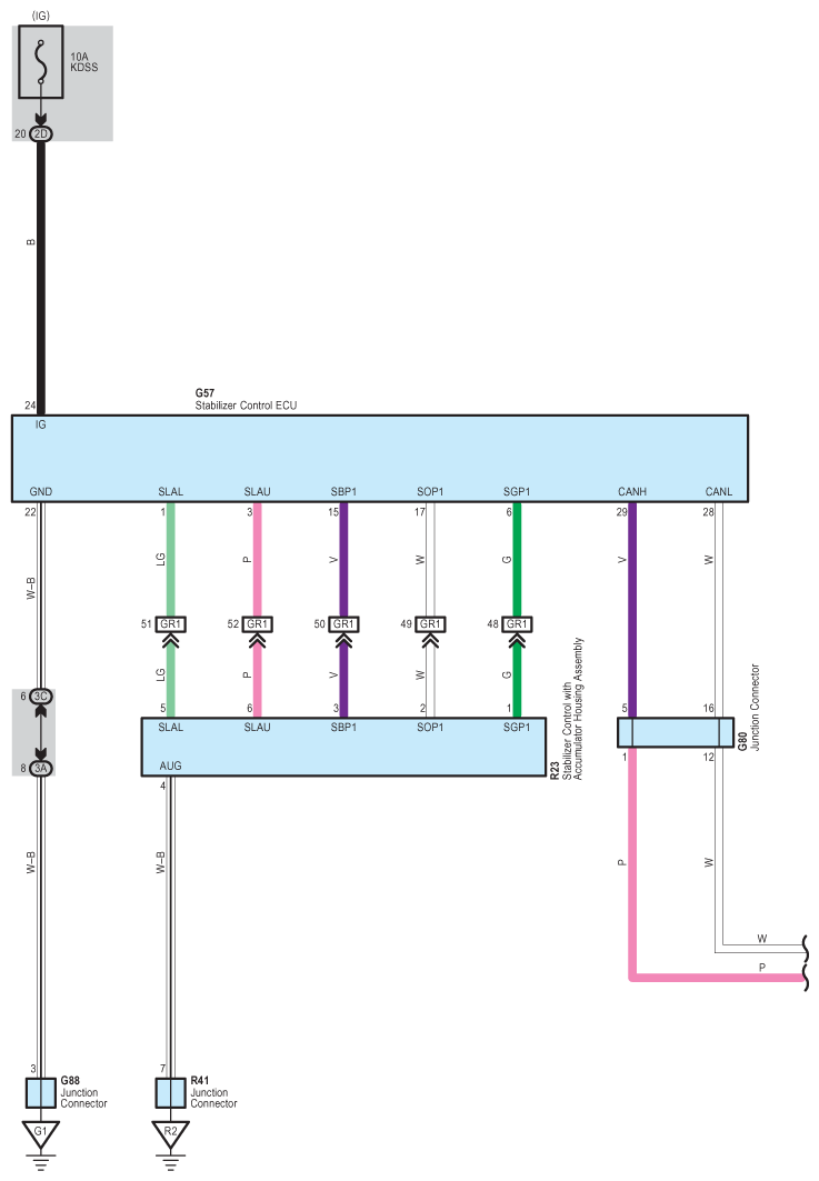
Fig 3: Kinetic Dynamic Suspension System - Wiring Diagram (3 Of 4)
G08930969Courtesy of © TOYOTA, LICENSE AGREEMENT TMS1002
Fig 4: Kinetic Dynamic Suspension System - Wiring Diagram (4 Of 4)
G08930970Courtesy of © TOYOTA, LICENSE AGREEMENT TMS1002