lemon-mirror:
Home >> Lexus >> 2012 >> HS 250h >> Repair and Diagnosis >> Electrical >> Body Electrical >> OEM System Circuits >> Multiplex Communication System (AVC-LAN) >> Notes

Multiplex Communication System (AVC-LAN): Notes

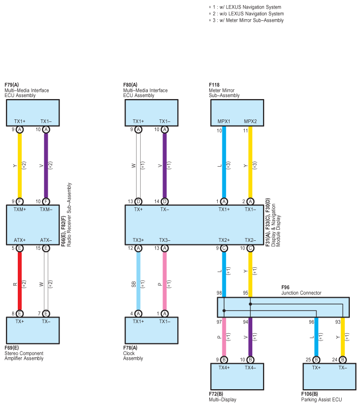
Fig 1: Multiplex Communication System (AVC-LAN) - Circuit Diagram
G08911415Courtesy of © TOYOTA, LICENSE AGREEMENT TMS1002