lemon-mirror:
Home >> Lexus >> 2012 >> HS 250h >> Repair and Diagnosis >> Engine Performance >> Tune-Up >> Ignition System (Inspection) >> Ignition System >> System Diagram >> System Diagram

System Diagram

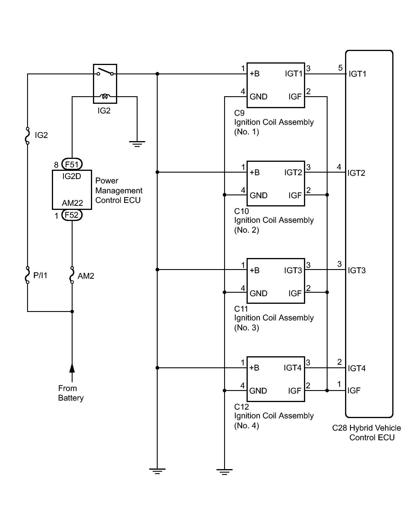
Fig 1: Identifying Ignition System Wiring Diagram
GTY393787Courtesy of © TOYOTA, LICENSE AGREEMENT TMS1002