lemon-mirror:
Home >> Lexus >> 2012 >> LS 460 RWD >> Repair and Diagnosis >> Electrical >> Body Electrical >> OEM System Circuits >> Fog Light >> Notes

Fog Light: Notes

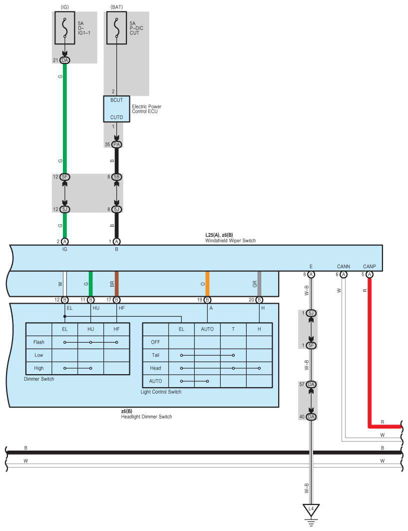
Fig 1: Fog Light - Wiring Diagram (1 Of 3)
G08940674Courtesy of © TOYOTA, LICENSE AGREEMENT TMS1002
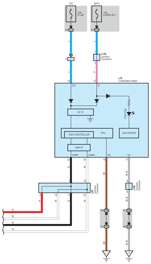
Fig 2: Fog Light - Wiring Diagram (2 Of 3)
G08940675Courtesy of © TOYOTA, LICENSE AGREEMENT TMS1002
Fig 3: Fog Light - Wiring Diagram (3 Of 3)
G08940676Courtesy of © TOYOTA, LICENSE AGREEMENT TMS1002