lemon-mirror:
Home >> Lexus >> 2012 >> LS 600hL >> Repair and Diagnosis >> Electrical >> Body Electrical >> OEM System Circuits >> Electric Parking Brake >> Notes

Electric Parking Brake: Notes

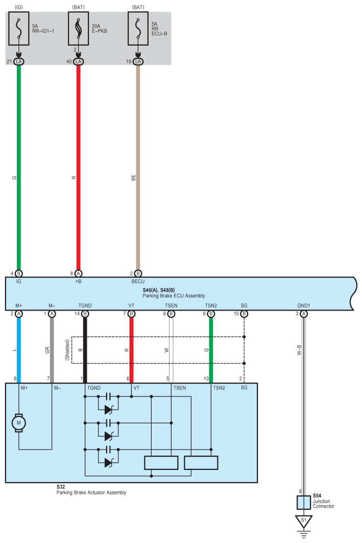
Fig 1: Electric Parking Brake - Wiring Diagram (1 Of 6)
G08936918Courtesy of © TOYOTA, LICENSE AGREEMENT TMS1002
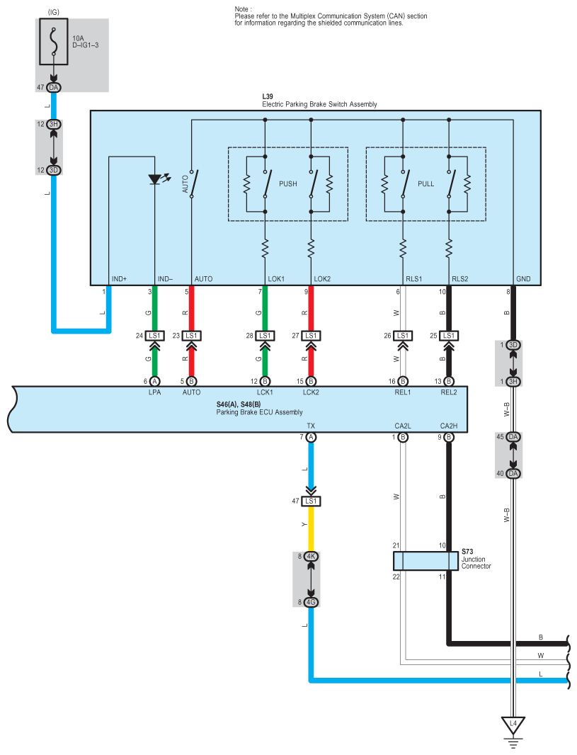
Fig 2: Electric Parking Brake - Wiring Diagram (2 Of 6)
G08936919Courtesy of © TOYOTA, LICENSE AGREEMENT TMS1002
Fig 3: Electric Parking Brake - Wiring Diagram (3 Of 6)
G08936920Courtesy of © TOYOTA, LICENSE AGREEMENT TMS1002
Fig 4: Electric Parking Brake - Wiring Diagram (4 Of 6)
G08936921Courtesy of © TOYOTA, LICENSE AGREEMENT TMS1002
Fig 5: Electric Parking Brake - Wiring Diagram (5 Of 6)
G08936922Courtesy of © TOYOTA, LICENSE AGREEMENT TMS1002
Fig 6: Electric Parking Brake - Wiring Diagram (6 Of 6)
G08936923Courtesy of © TOYOTA, LICENSE AGREEMENT TMS1002