lemon-mirror:
Home >> Lexus >> 2012 >> LS 600hL >> Repair and Diagnosis >> Electrical >> Body Electrical >> OEM System Circuits >> Fog Light >> Notes

Fog Light: Notes

Fig 1: Fog Light - Wiring Diagram (1 Of 3)
G08936799Courtesy of © TOYOTA, LICENSE AGREEMENT TMS1002
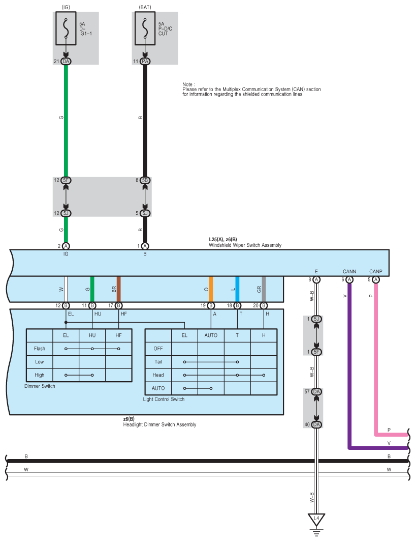
Fig 2: Fog Light - Wiring Diagram (2 Of 3)
G08936800Courtesy of © TOYOTA, LICENSE AGREEMENT TMS1002
Fig 3: Fog Light - Wiring Diagram (3 Of 3)
G08936801Courtesy of © TOYOTA, LICENSE AGREEMENT TMS1002