lemon-mirror:
Home >> Lexus >> 2013 >> CT 200h Base >> Repair and Diagnosis >> Electrical >> Body Electrical >> OEM System Circuits >> Multiplex Communication System (CAN) >> Notes

Multiplex Communication System (CAN): Notes

Fig 1: Multiplex Communication CAN System Wiring Diagram (1 Of 4)
G09113614Courtesy of © TOYOTA, LICENSE AGREEMENT TMS1002
Fig 2: Multiplex Communication CAN System Wiring Diagram (2 Of 4)
G09113615Courtesy of © TOYOTA, LICENSE AGREEMENT TMS1002
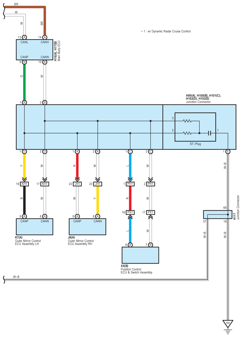
Fig 3: Multiplex Communication CAN System Wiring Diagram (3 Of 4)
G09113616Courtesy of © TOYOTA, LICENSE AGREEMENT TMS1002
Fig 4: Multiplex Communication CAN System Wiring Diagram (4 Of 4)
G09113617Courtesy of © TOYOTA, LICENSE AGREEMENT TMS1002