lemon-mirror:
Home >> Lexus >> 2013 >> ES 350 >> Repair and Diagnosis >> Electrical >> Body Electrical >> OEM System Circuits >> Headlight Cleaner >> Overview

Headlight Cleaner: Overview

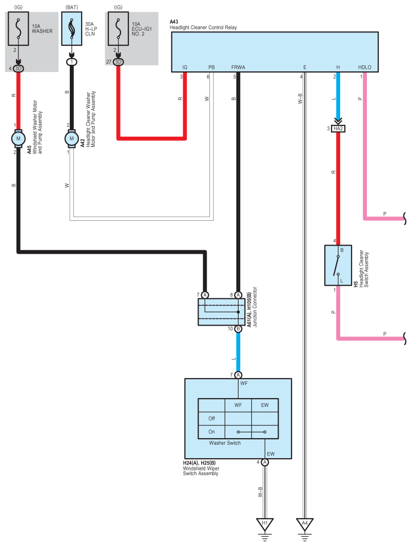
Fig 1: Headlight Cleaner - Circuit Diagram (1 Of 2)
G08948324Courtesy of © TOYOTA, LICENSE AGREEMENT TMS1002
Fig 2: Headlight Cleaner - Circuit Diagram (2 Of 2)
G08948325Courtesy of © TOYOTA, LICENSE AGREEMENT TMS1002