lemon-mirror:
Home >> Lexus >> 2013 >> GS 450h >> Repair and Diagnosis >> Electrical >> Body Electrical >> OEM System Circuits >> Ignition >> Notes

OEM System Circuits: Ignition: Notes

Fig 1: Ignition Wiring Diagram (1 Of 2)
G09117683Courtesy of © TOYOTA, LICENSE AGREEMENT TMS1002
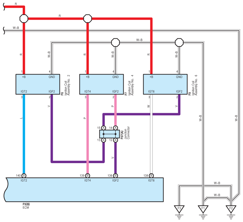
Fig 2: Ignition Wiring Diagram (2 Of 2)
G09117684Courtesy of © TOYOTA, LICENSE AGREEMENT TMS1002