lemon-mirror:
Home >> Lexus >> 2013 >> GX 460 Base >> Repair and Diagnosis >> Electrical >> Body Electrical >> OEM System Circuits >> Ignition >> Notes

OEM System Circuits: Ignition: Notes

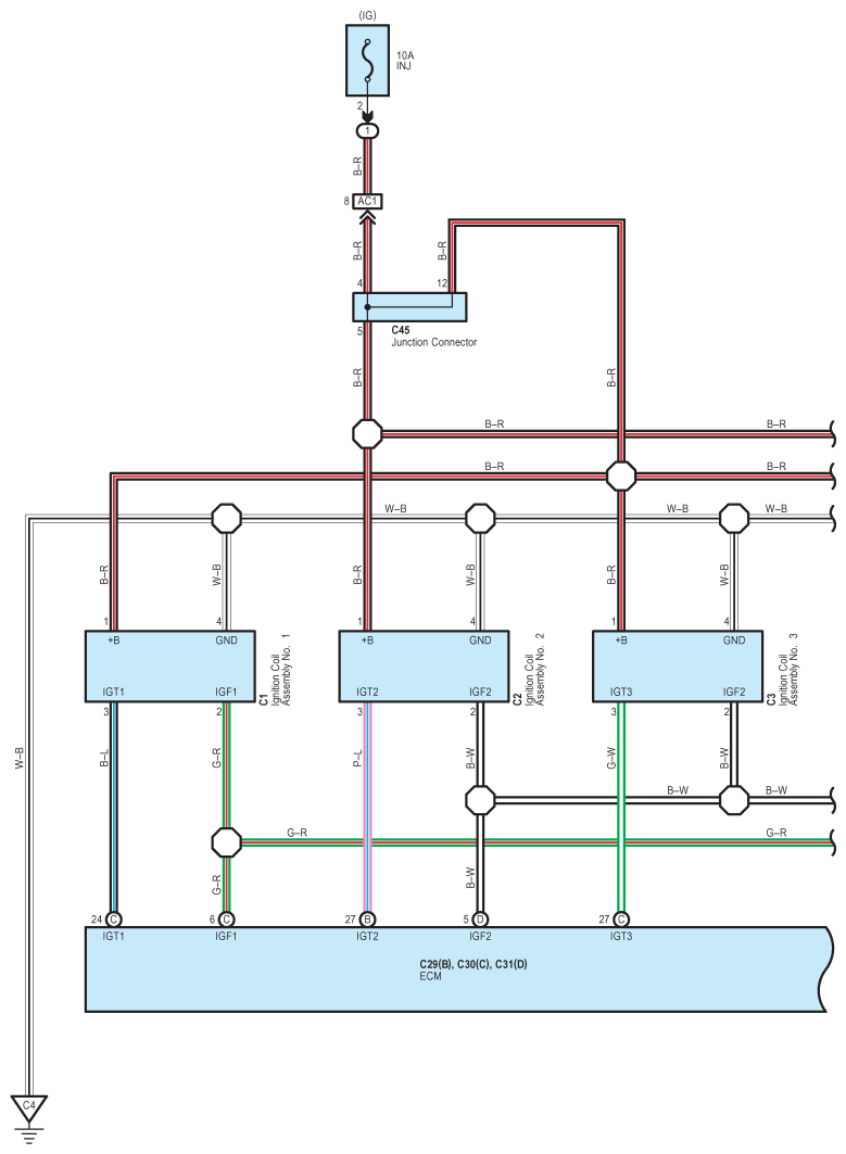
Fig 1: Ignition - Wiring Diagram (1 Of 3)
G09114496Courtesy of © TOYOTA, LICENSE AGREEMENT TMS1002
Fig 2: Ignition - Wiring Diagram (2 Of 3)
G09114497Courtesy of © TOYOTA, LICENSE AGREEMENT TMS1002
Fig 3: Ignition - Wiring Diagram (3 Of 3)
G09114498Courtesy of © TOYOTA, LICENSE AGREEMENT TMS1002