lemon-mirror:
Home >> Lexus >> 2013 >> GX 460 Base >> Repair and Diagnosis >> Electrical >> Body Electrical >> OEM System Circuits >> Kinetic Dynamic Suspension System >> Notes

Kinetic Dynamic Suspension System: Notes

Fig 1: Kinetic Dynamic Suspension System - Wiring Diagram (1 Of 4)
G09114614Courtesy of © TOYOTA, LICENSE AGREEMENT TMS1002
Fig 2: Kinetic Dynamic Suspension System - Wiring Diagram (2 Of 4)
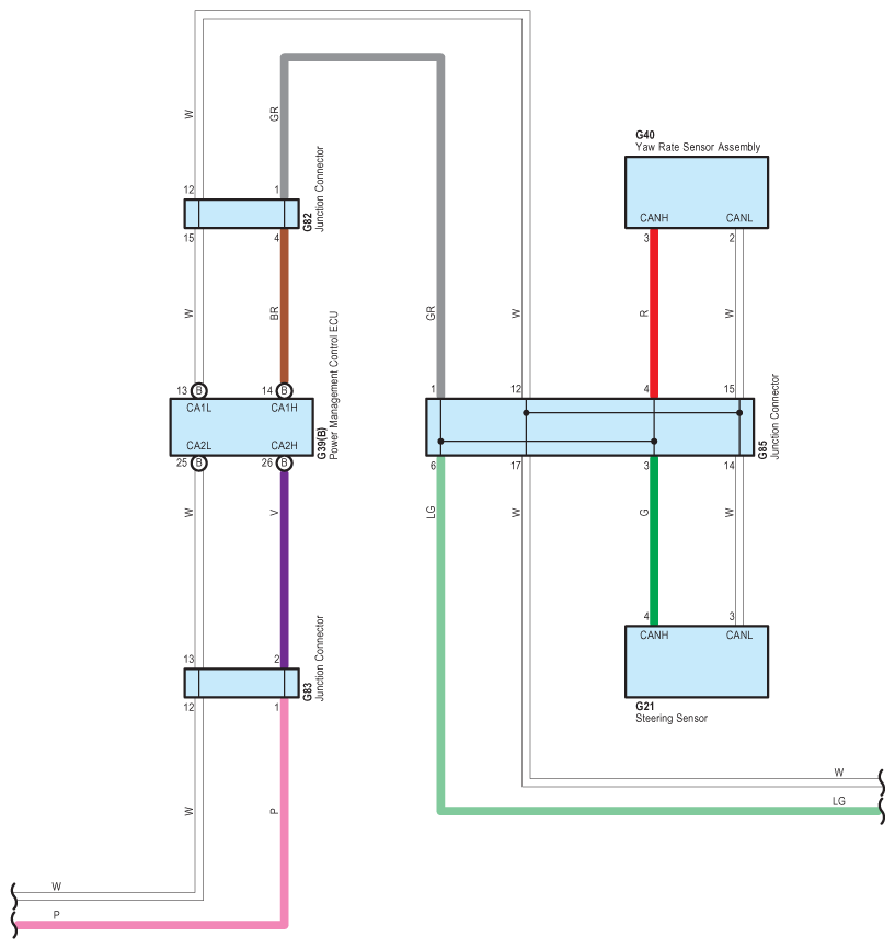
G09114615Courtesy of © TOYOTA, LICENSE AGREEMENT TMS1002
Fig 3: Kinetic Dynamic Suspension System - Wiring Diagram (3 Of 4)
G09114616Courtesy of © TOYOTA, LICENSE AGREEMENT TMS1002
Fig 4: Kinetic Dynamic Suspension System - Wiring Diagram (4 Of 4)
G09114617Courtesy of © TOYOTA, LICENSE AGREEMENT TMS1002