lemon-mirror:
Home >> Lexus >> 2013 >> IS 350C Base >> Repair and Diagnosis >> Electrical >> Body Electrical >> OEM System Circuits >> LEXUS ENFORM or Safety Connect >> Notes

LEXUS ENFORM or Safety Connect: Notes

Fig 1: LEXUS ENFORM Or Safety Connect Wiring Diagram (1 Of 4)
G09121425Courtesy of © TOYOTA, LICENSE AGREEMENT TMS1002
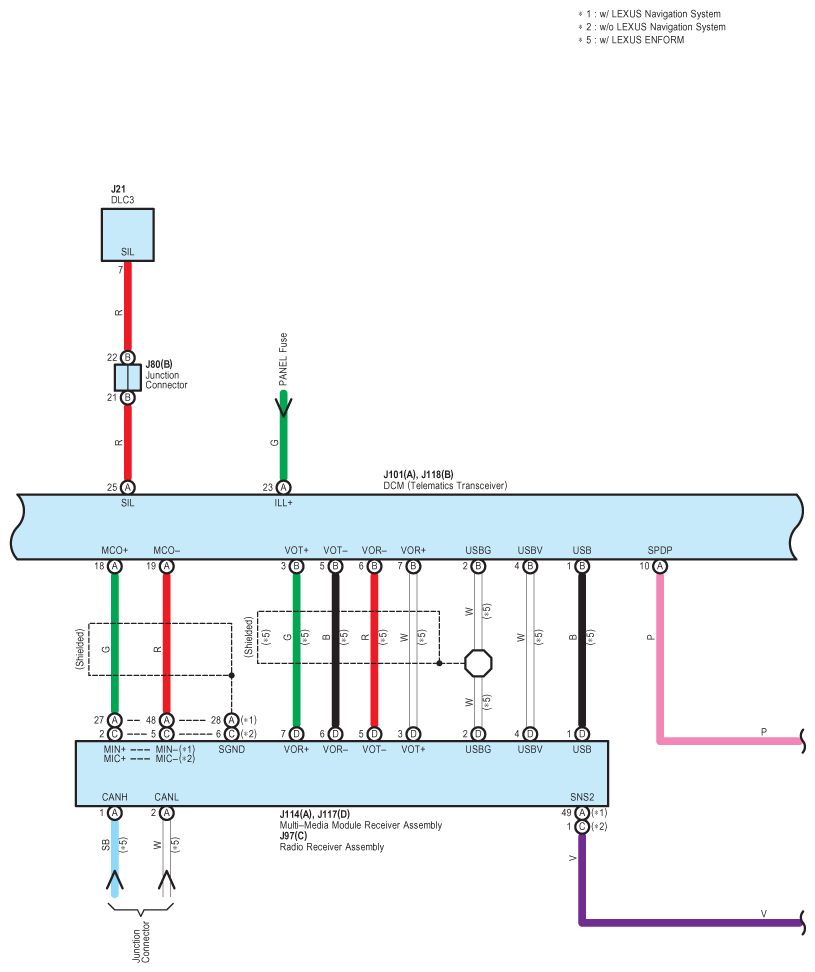
Fig 2: LEXUS ENFORM Or Safety Connect Wiring Diagram (2 Of 4)
G09121426Courtesy of © TOYOTA, LICENSE AGREEMENT TMS1002
Fig 3: LEXUS ENFORM Or Safety Connect Wiring Diagram (3 Of 4)
G09121427Courtesy of © TOYOTA, LICENSE AGREEMENT TMS1002
Fig 4: LEXUS ENFORM Or Safety Connect Wiring Diagram (4 Of 4)
G09121428Courtesy of © TOYOTA, LICENSE AGREEMENT TMS1002