lemon-mirror:
Home >> Mazda >> 1981 >> B2000 Base >> Repair and Diagnosis >> Electrical >> Body Electrical >> Wiper/Washer Systems >> Removal & Installation >> Wiper Switch >> Installation

Wiper Switch: Installation

To install, reverse removal procedure.

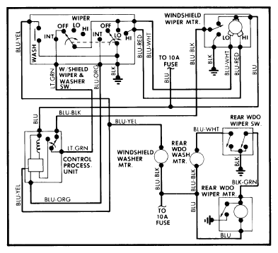
Fig 1: Mazda GLC Hatchback Wiring Diagram
G09323030Courtesy of MAZDA MOTORS CORP.
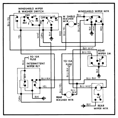
Fig 2: Mazda GLC Wagon Wiring Diagram
G09323031Courtesy of MAZDA MOTORS CORP.
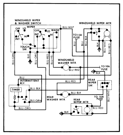
Fig 3: Mazda RX7 Wiring Diagram
G09323032Courtesy of MAZDA MOTORS CORP.
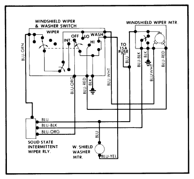
Fig 4: Mazda B2000 Wiring Diagram
G09323033Courtesy of MAZDA MOTORS CORP.
Fig 5: Mazda 626 Wiring Diagram
G09323034Courtesy of MAZDA MOTORS CORP.