lemon-mirror:
Home >> Mazda >> 2003 >> MPV ES >> Repair and Diagnosis >> Body & Frame >> Door Locks >> Security System And Locks System >> Keyless Entry System Wiring Diagram

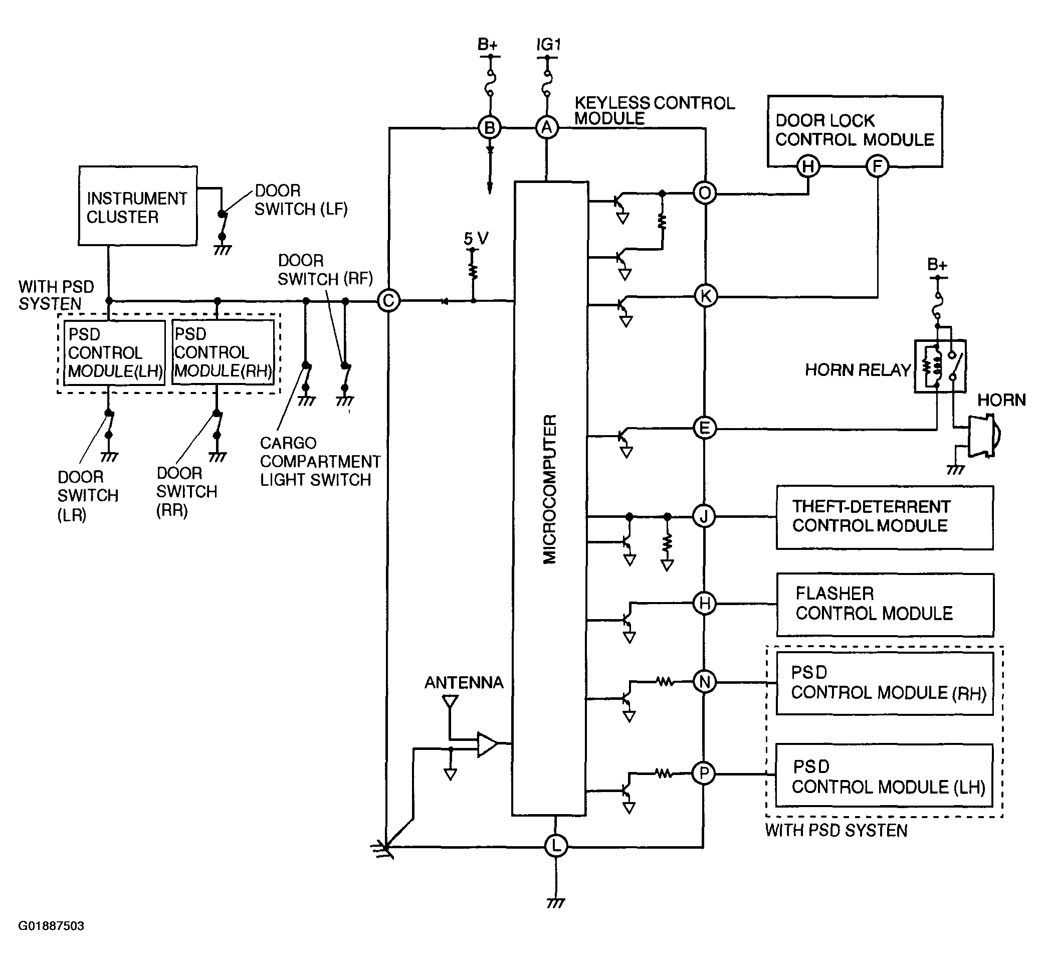
Keyless Entry System Wiring Diagram

Fig 1: Keyless Entry System Wiring Diagram
G01887503Courtesy of MAZDA MOTORS CORP.