lemon-mirror:
Home >> Mazda >> 2013 >> 5 Touring >> Repair and Diagnosis >> Brakes >> Traction Control >> Abs/Dynamic Stability Control System >> DSC System Wiring Diagram

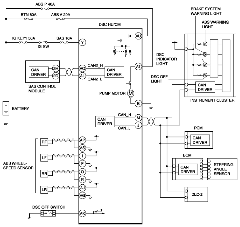
DSC System Wiring Diagram

Fig 1: ABS/DSC System Wiring Diagram
G08150681