lemon-mirror:
Home >> Mazda >> 2014 >> 3 SV, Automatic Trans >> Repair and Diagnosis >> Brakes >> Traction Control >> Dynamic Stability Control System >> DSC System Wiring Diagram

DSC System Wiring Diagram

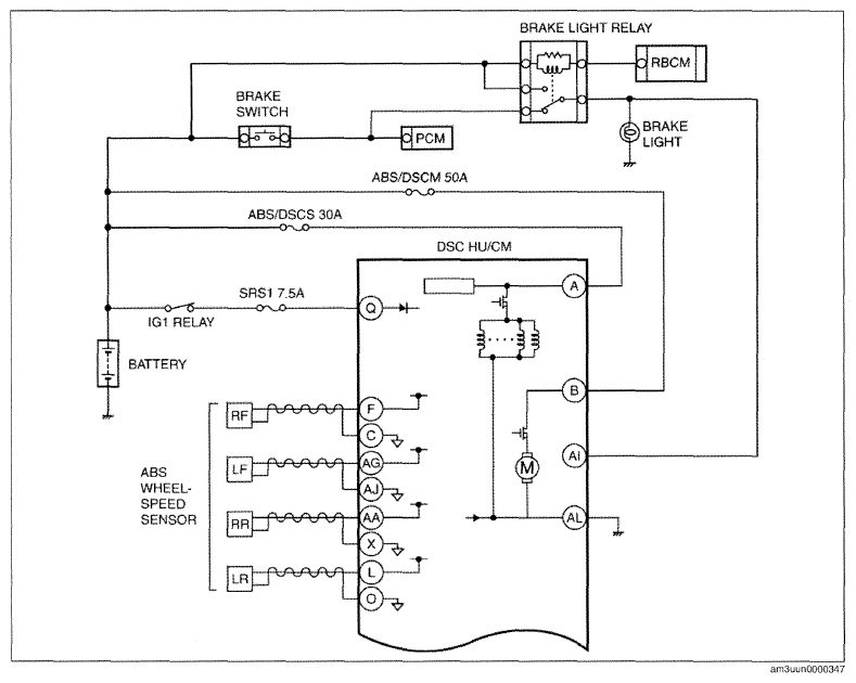
Fig 1: DSC System - Wiring Diagram (1 Of 2)
G09783064Courtesy of MAZDA MOTORS CORP.
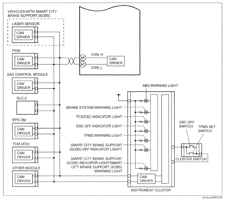
Fig 2: DSC System - Wiring Diagram (2 Of 2)
G09783065Courtesy of MAZDA MOTORS CORP.