lemon-mirror:
Home >> Mini >> 2005 >> Cooper Base, 2D Convertible, Standard >> Repair and Diagnosis >> Engine Performance >> System >> Diagnostic Trouble Codes - With Charts >> OBD System Description >> Misfire Monitoring >> Algorithm

Misfire Monitoring: Algorithm

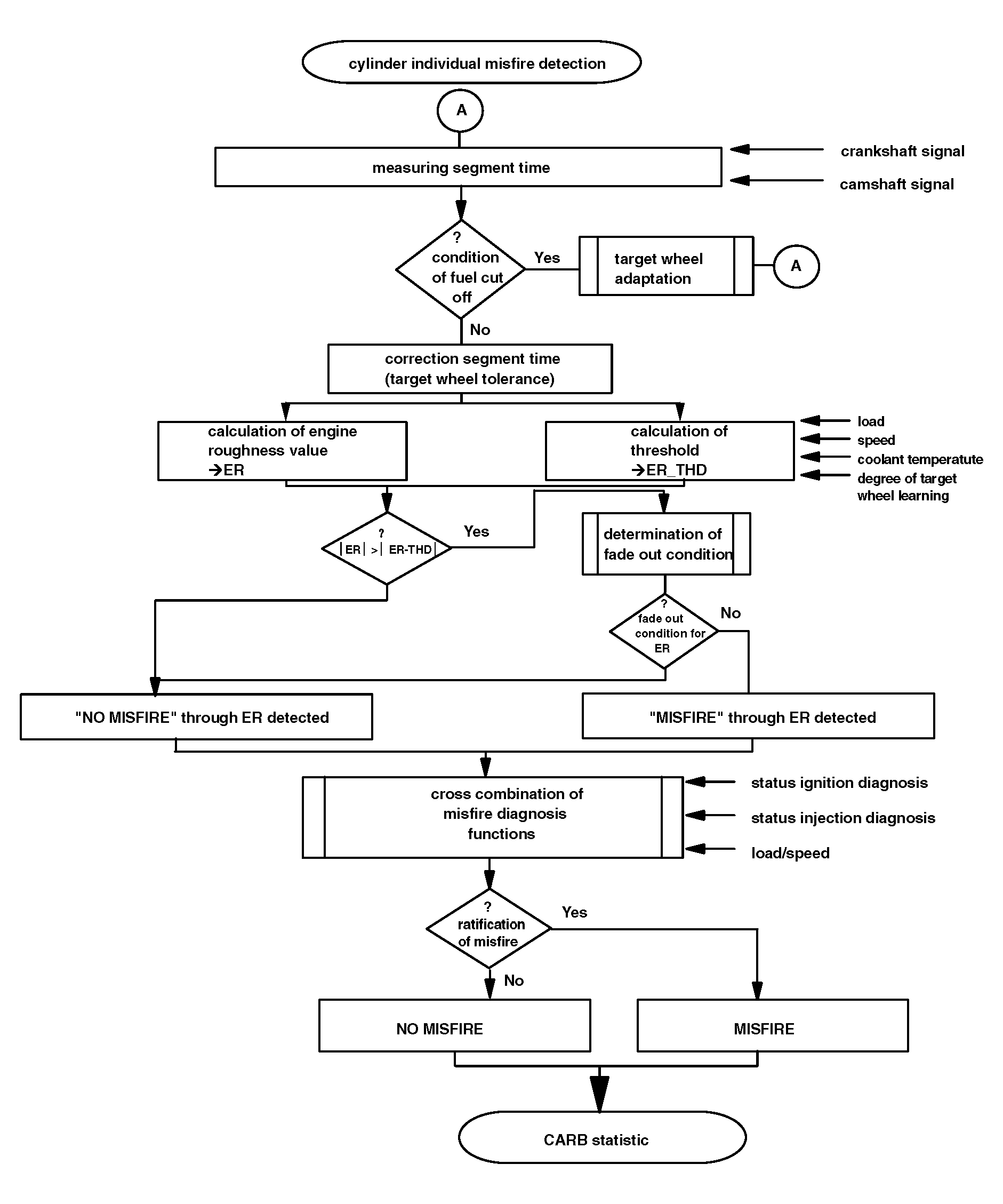
Fig 1: Flow Chart - Algorithm
G04562178Courtesy of BMW OF NORTH AMERICA, INC.