lemon-mirror:
Home >> Nissan-Datsun >> 2003 >> Frontier Base, Automatic >> Repair and Diagnosis >> Engine Performance >> Engine Control Systems >> Engine Controls - Self-Diagnostics >> Self-Diagnostic System >> System Readiness Test >> SRT Service Procedure

SRT Service Procedure

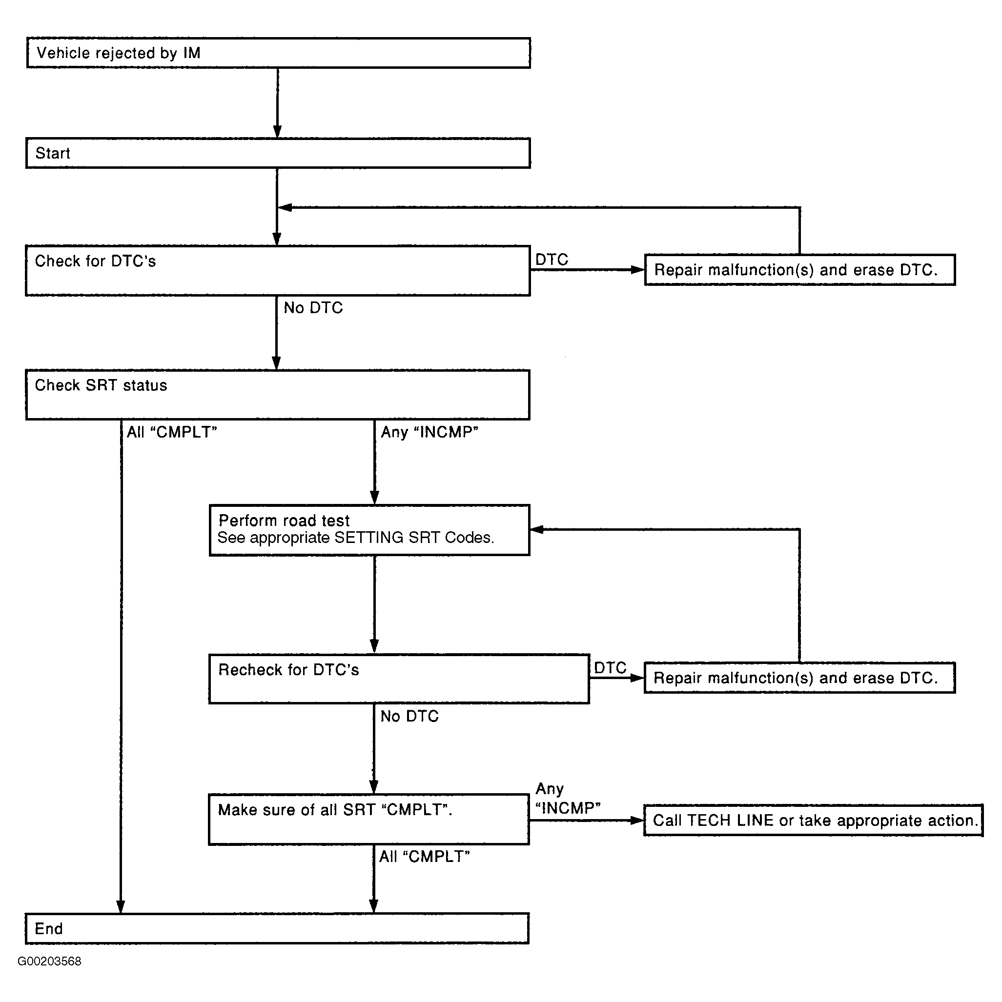
If vehicle is rejected for state emissions inspection due to one or more SRT codes indicating incomplete, perform appropriate procedure. See Fig 1 .

Fig 1: Servicing SRT Codes
G00203568Courtesy of NISSAN MOTOR CO., U.S.A.