lemon-mirror:
Home >> Nissan-Datsun >> 2004 >> Altima Base, Automatic >> Repair and Diagnosis >> Engine Performance >> Engine Control System - 2.5L >> ASCD Indicator >> Wiring Diagram

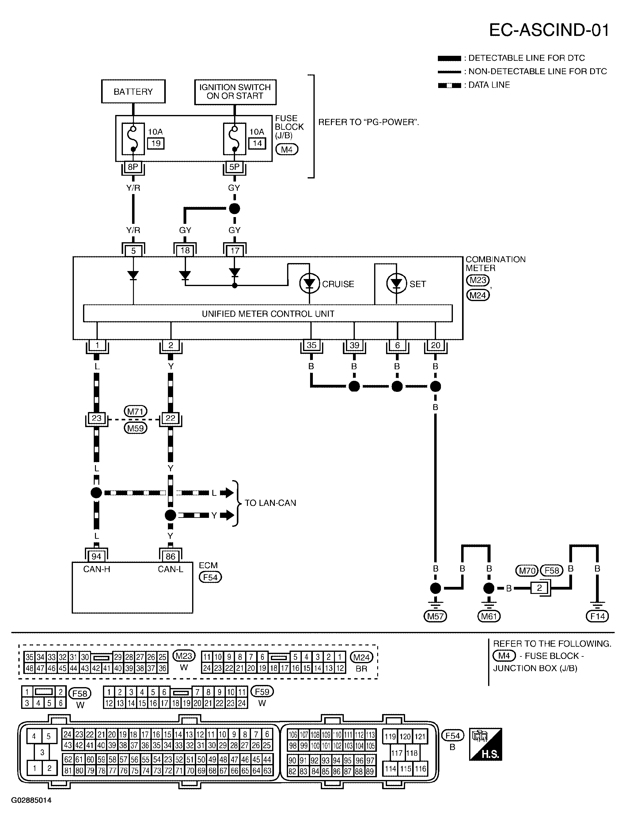
ASCD Indicator: Wiring Diagram

Fig 1: Wiring Diagram - EC-ASCIND-01
G02885014Courtesy of NISSAN MOTOR CO., U.S.A.