lemon-mirror:
Home >> Nissan-Datsun >> 2004 >> Sentra Base, Automatic >> Repair and Diagnosis >> Engine Performance >> System >> Engine Control System - QG18DE >> Injector >> Wiring Diagram

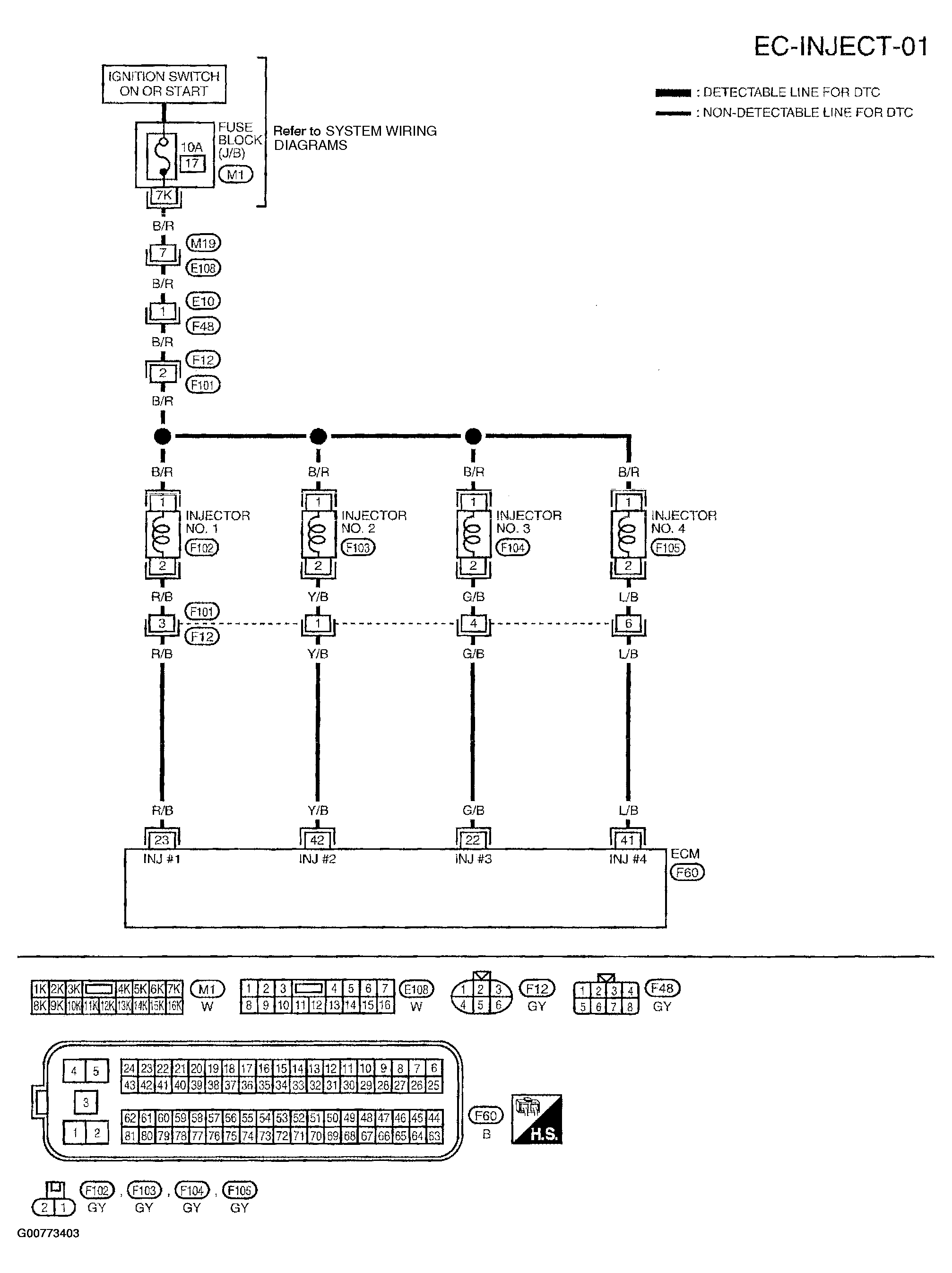
Engine Control System - QG18DE: Injector: Wiring Diagram

Fig 1: Wiring Diagram - Injector
G00773403Courtesy of NISSAN MOTOR CO., U.S.A.

Specification data are reference values and are measured between each terminal and ground. Pulse signal is measured by CONSULT-II.

CAUTION: Do not use ECM ground terminals when measuring input/output voltage. Doing so may result in damage to the ECM's transistor. Use a ground other than ECM terminals, such as the ground.
Fig 2: Injector Terminals Voltage Conditions Chart
G00773404Courtesy of NISSAN MOTOR CO., U.S.A.