lemon-mirror:
Home >> Nissan-Datsun >> 2004 >> Sentra Base, Automatic >> Repair and Diagnosis >> Transmission >> Automatic Trans >> Automatic Transaxle - Re4F03B >> Overall System >> Control System >> Control System

Control System

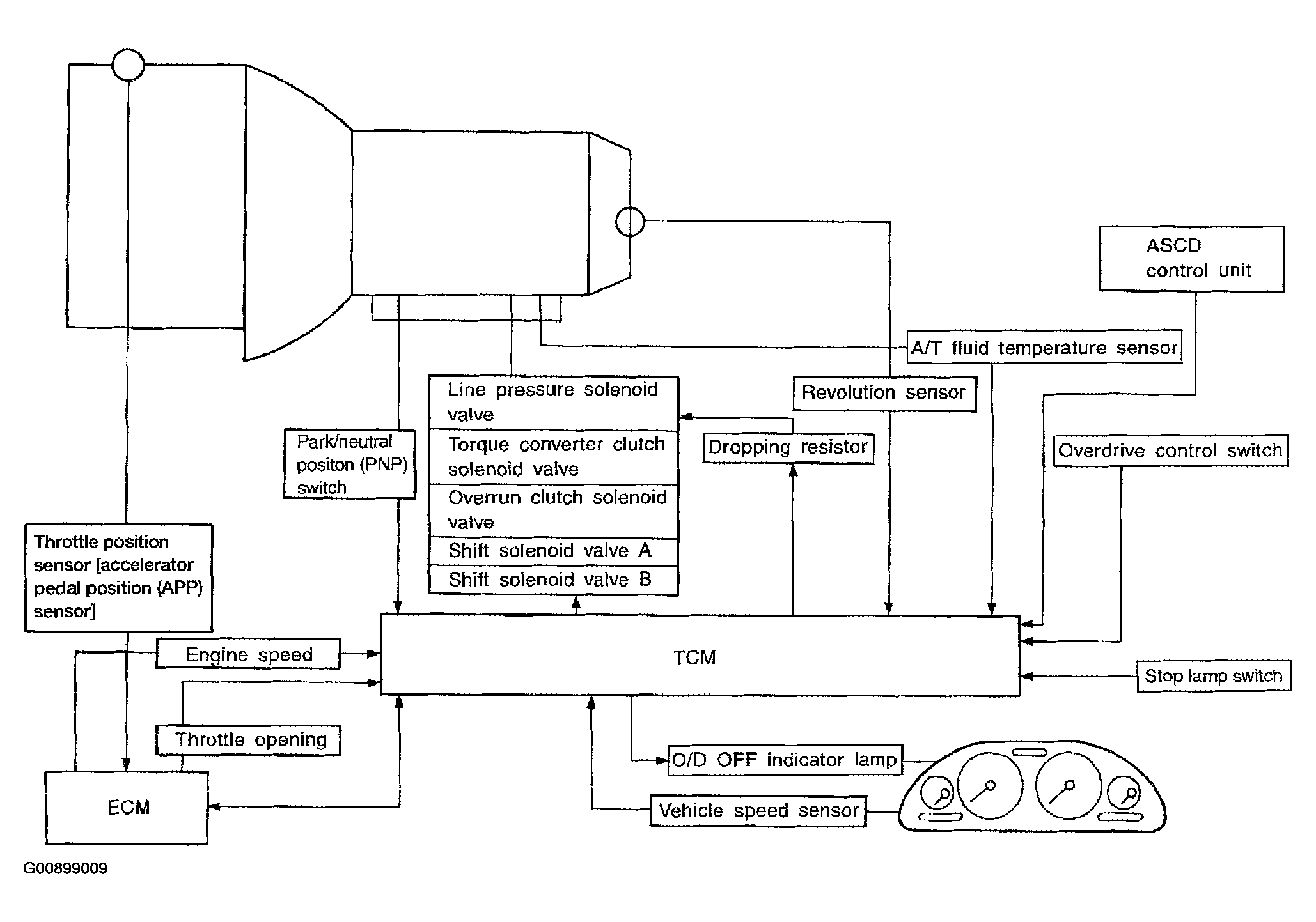
Fig 1: Control System Outline Diagram
G00899009Courtesy of NISSAN MOTOR CO., U.S.A.