lemon-mirror:
Home >> Nissan-Datsun >> 2004 >> Sentra SE-R >> Repair and Diagnosis >> External Pages >> Different car >> Section 1508 (Brake Control System) >> Brake Control System - Abs >> Trouble Diagnosis >> Introduction >> Work Flow

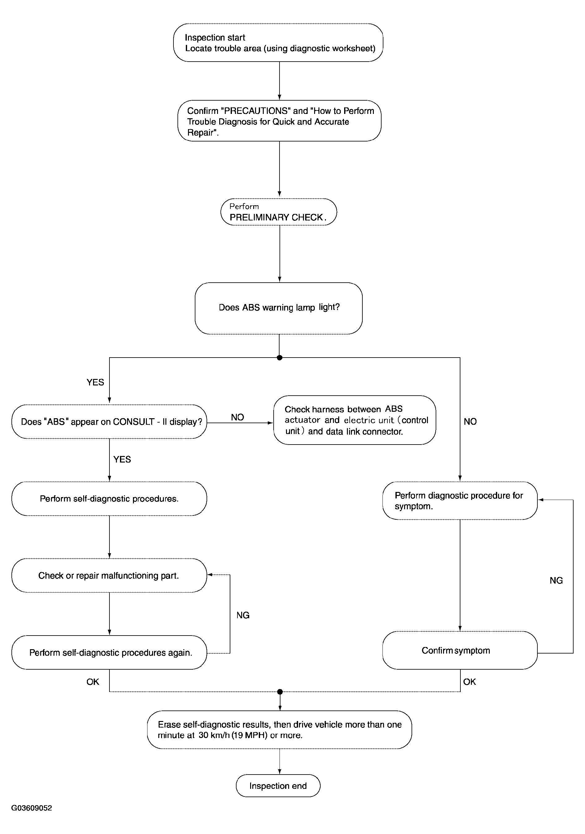
Work Flow

WARNING: This page is about a different car, the 2005 Nissan Xterra. However, it is still accessible from the selected car via links, so may be relevant.
Fig 1: Work Flow Chart
G03609052Courtesy of NISSAN MOTOR CO., U.S.A.