lemon-mirror:
Home >> Nissan-Datsun >> 2004 >> Sentra SE-R >> Repair and Diagnosis >> External Pages >> Different car >> Section 1786 (LAN System) >> Can Communication >> Schematic

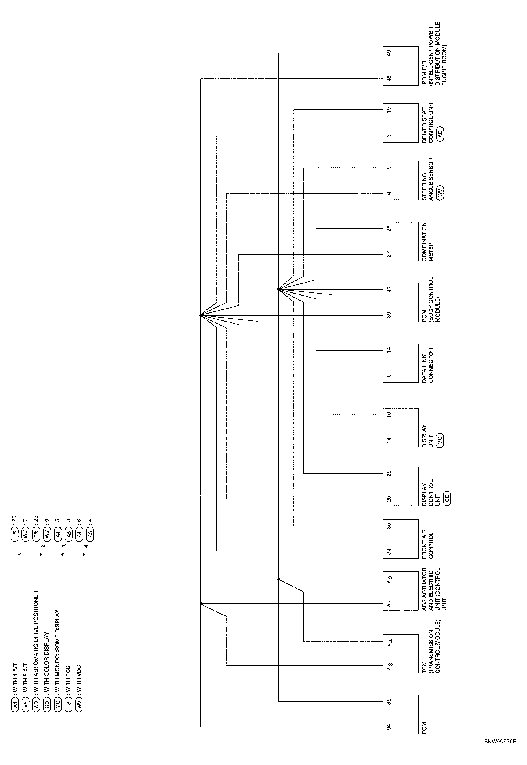
Can Communication: Schematic

WARNING: This page is about a different car, the 2006 Nissan Quest. However, it is still accessible from the selected car via links, so may be relevant.
Fig 1: CAN Communication Schematic
G04201261Courtesy of NISSAN MOTOR CO., U.S.A.