lemon-mirror:
Home >> Nissan-Datsun >> 2005 >> Altima SE-R, Automatic >> Repair and Diagnosis >> Engine Performance >> Engine Control System - VQ35DE >> ASCD Indicator >> Wiring Diagram

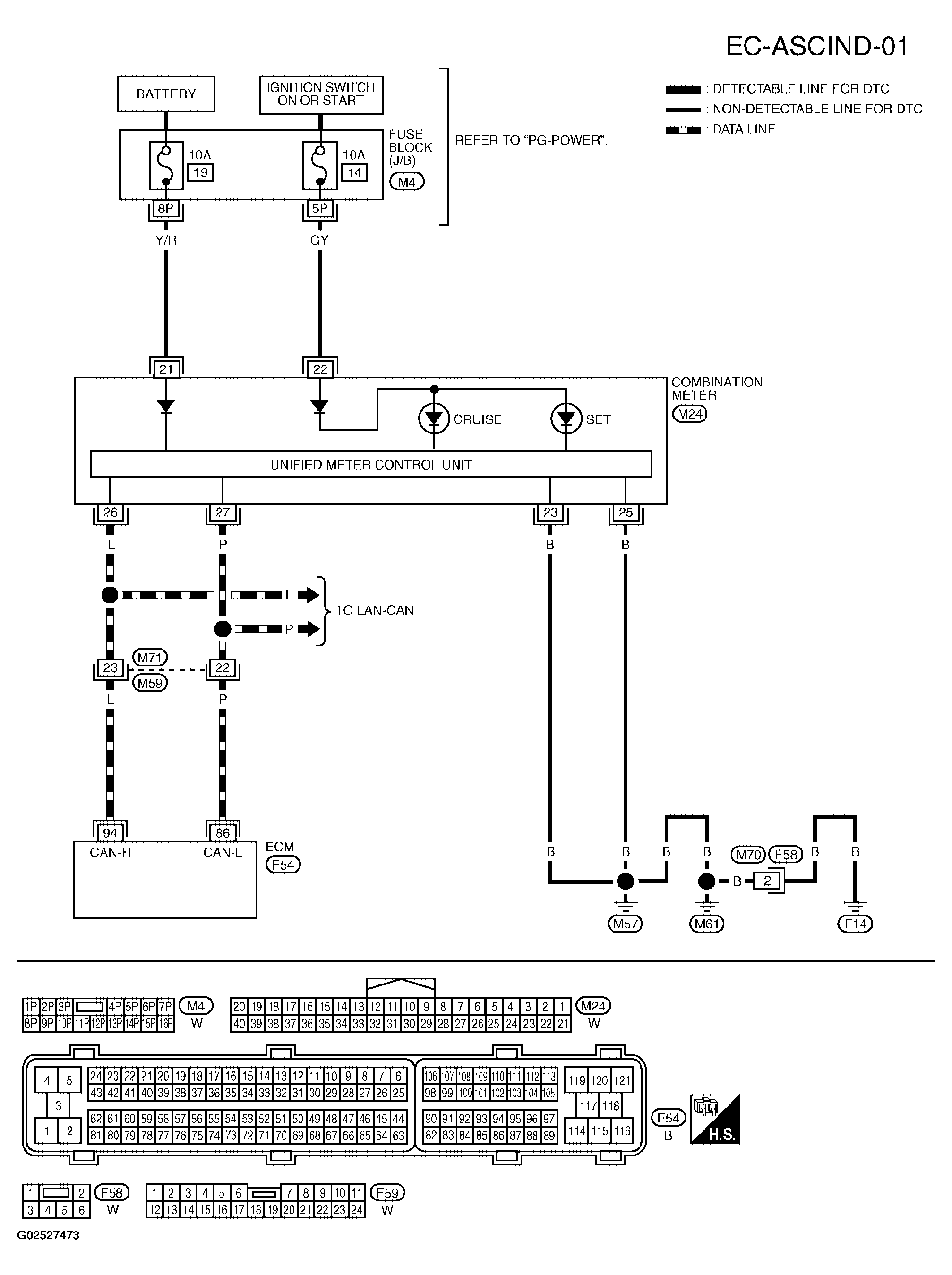
ASCD Indicator: Wiring Diagram

Fig 1: Wiring Diagram - EC-ASCIND-01
G02527473Courtesy of NISSAN MOTOR CO., U.S.A.